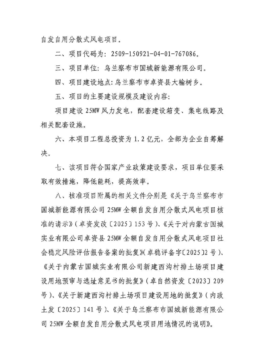
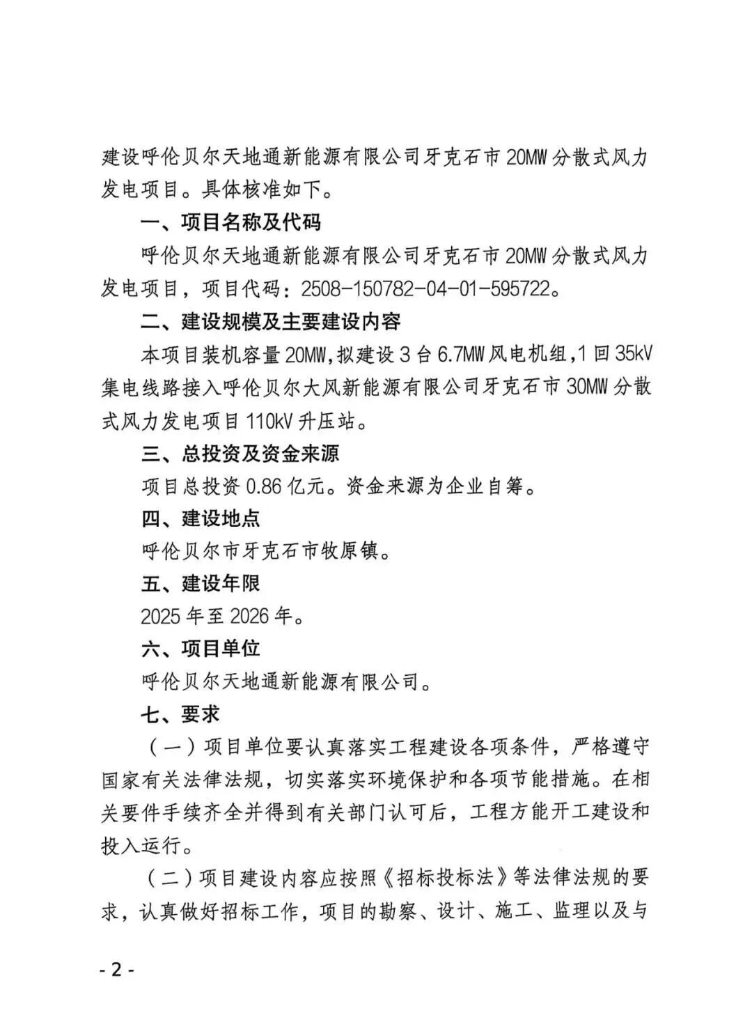
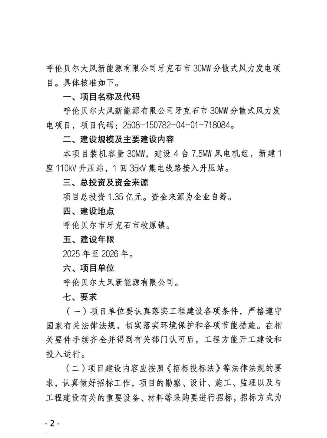
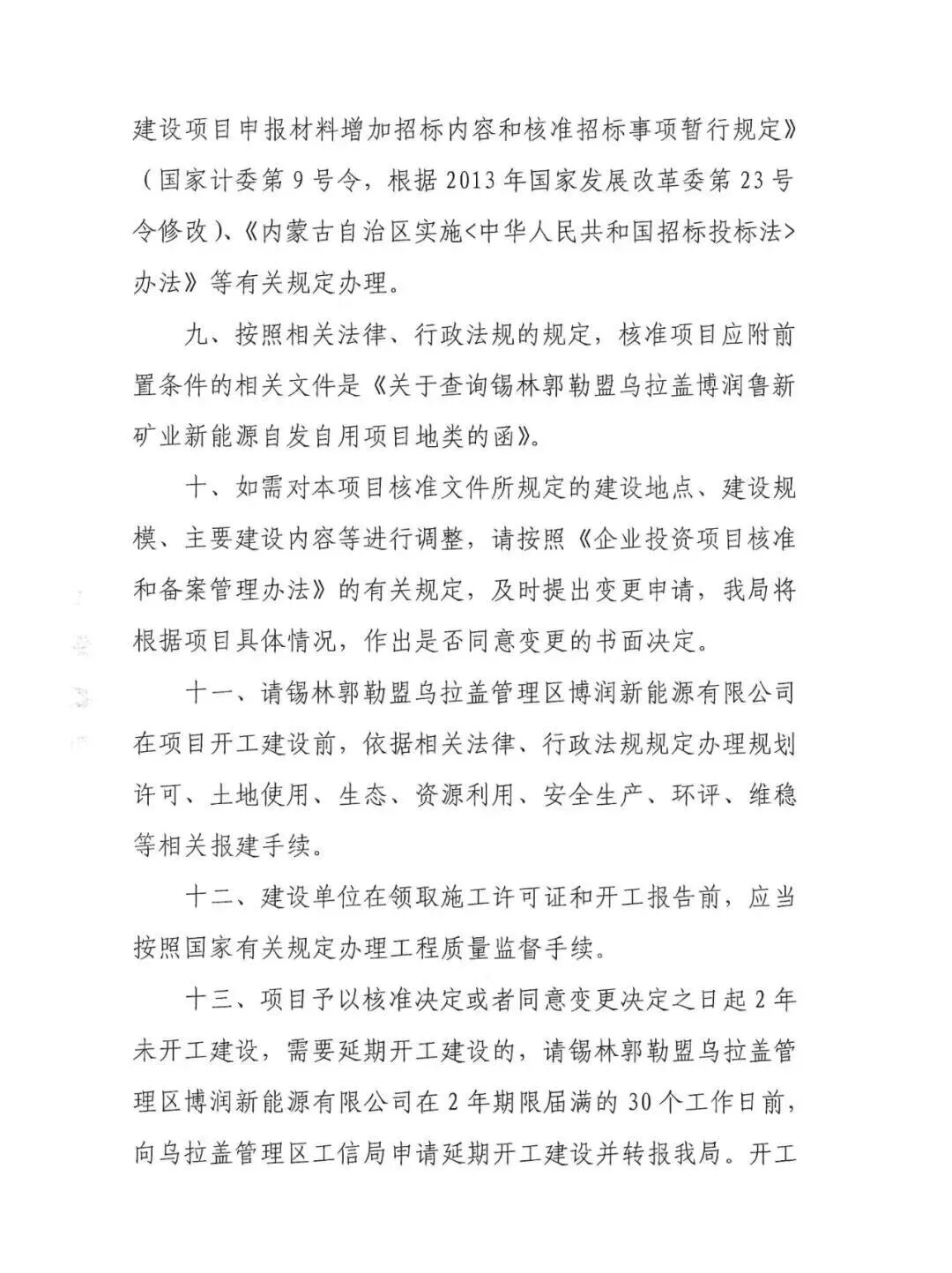
北极星风力发电网获悉,近日,内蒙古12个共计127万千瓦风电项目获核准,项目总投资超39亿元,涵盖工业园区绿色供电、全额自发自用、源网荷储一体化等多种类型,业主包括内蒙古三信绿能、山河实业等地方企业及华能、国家能源集团等央企,项目分布于乌兰察布、呼伦贝尔、锡林郭勒等多地。

详情见核准文件






































原标题:127万千瓦,内蒙古核准12个风电项目!
欢迎来到我的站
北极星风力发电网获悉,近日,内蒙古12个共计127万千瓦风电项目获核准,项目总投资超39亿元,涵盖工业园区绿色供电、全额自发自用、源网荷储一体化等多种类型,业主包括内蒙古三信绿能、山河实业等地方企业及华能、国家能源集团等央企,项目分布于乌兰察布、呼伦贝尔、锡林郭勒等多地。

详情见核准文件






































如果觉得文章对您有用,请随意打赏。
您的支持是我们继续创作的动力!
微信扫一扫
支付宝扫一扫
发表评论