财政部、税务总局发布关于调整光伏等产品出口退税政策的公告,指出自2026年4月1日起,取消光伏、锂电池、全钒液流电池等产品增值税出口退税。
关于调整光伏等产品出口退税政策的公告
财政部 税务总局公告2026年第2号
现就调整光伏等产品出口退税政策有关事项公告如下:
一、自2026年4月1日起,取消光伏等产品增值税出口退税。
二、自2026年4月1日起至2026年12月31日,将电池产品的增值税出口退税率由9%下调至6%;2027年1月1日起,取消电池产品增值税出口退税。
三、对上述产品中征收消费税的产品,出口消费税政策不作调整,继续适用消费税退(免)税政策。
四、本公告所列产品适用的出口退税率以出口货物报关单注明的出口日期界定。
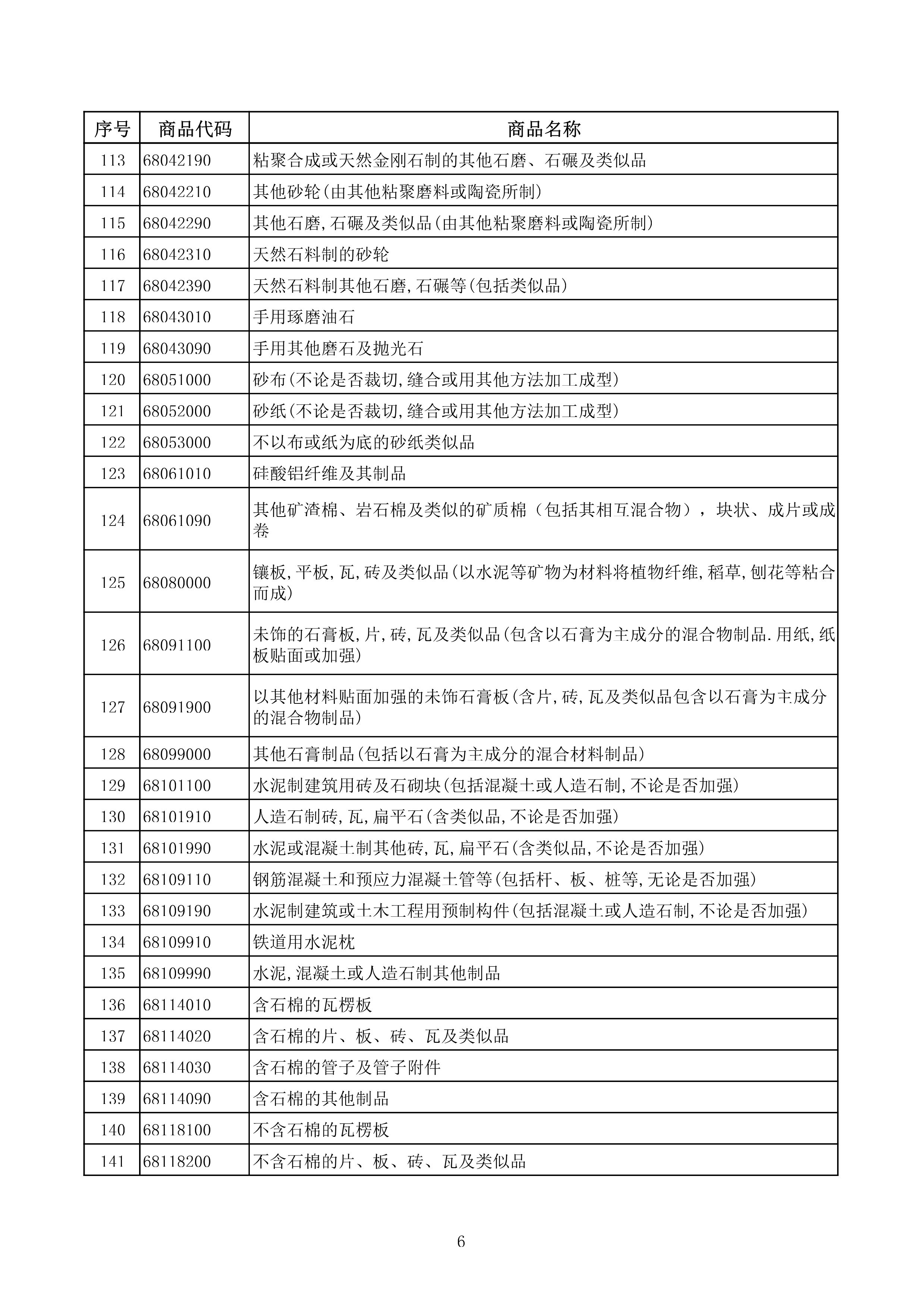
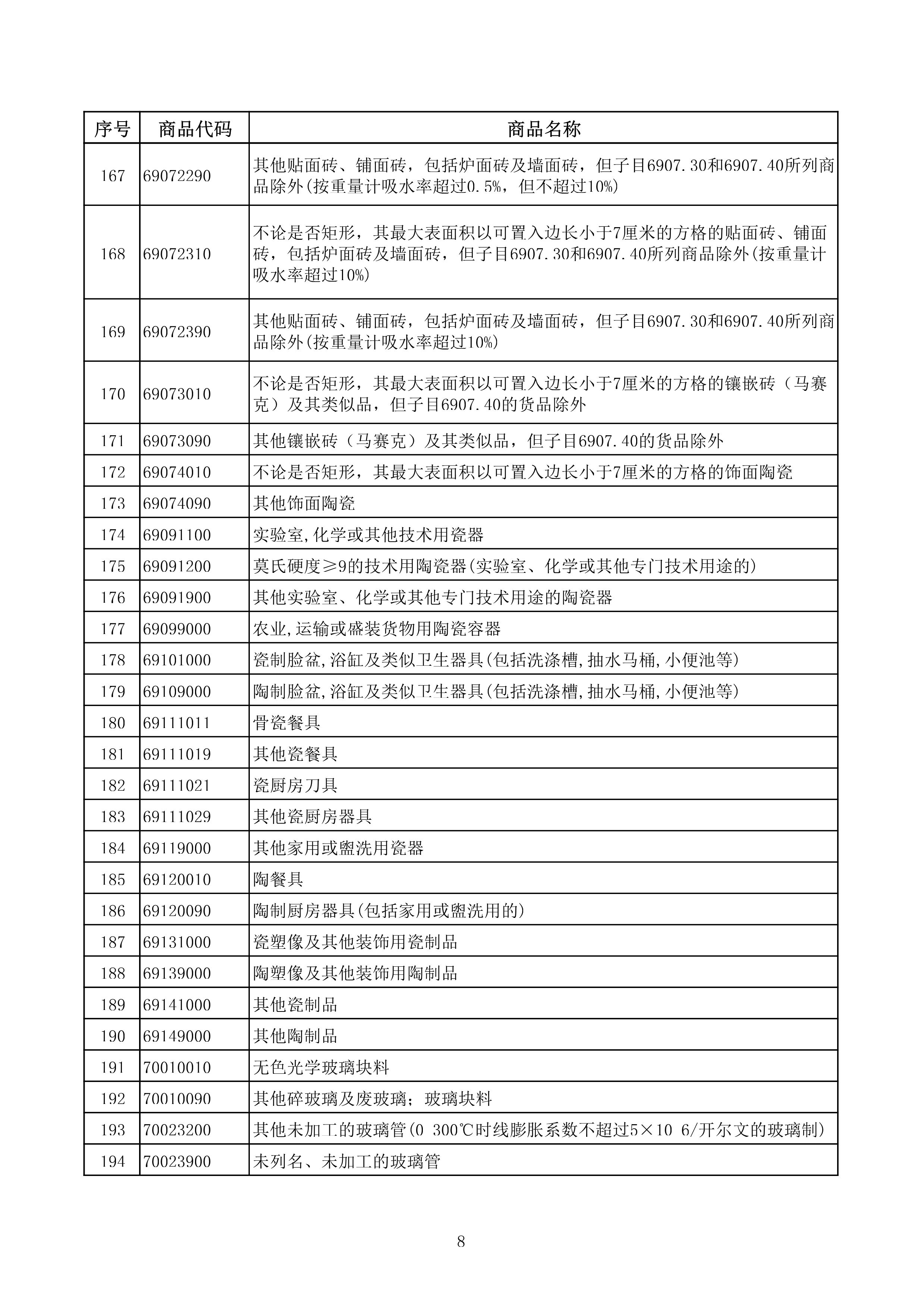
附件1:光伏等产品清单










附件2:电池产品清单


发表评论