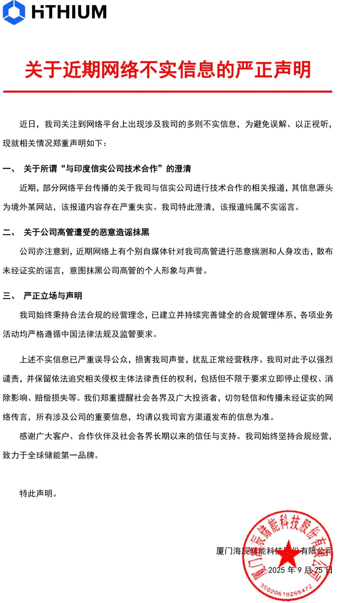
9月25日,海辰储能发布《关于近期网络不实信息的严正声明》,就“与印度信实公司技术合作”、“关于公司高管遭受的恶意造谣抹黑”等问题严正立场与声明。
详情如下:

欢迎来到我的站
9月25日,海辰储能发布《关于近期网络不实信息的严正声明》,就“与印度信实公司技术合作”、“关于公司高管遭受的恶意造谣抹黑”等问题严正立场与声明。
详情如下:

如果觉得文章对您有用,请随意打赏。
您的支持是我们继续创作的动力!
微信扫一扫
支付宝扫一扫
发表评论