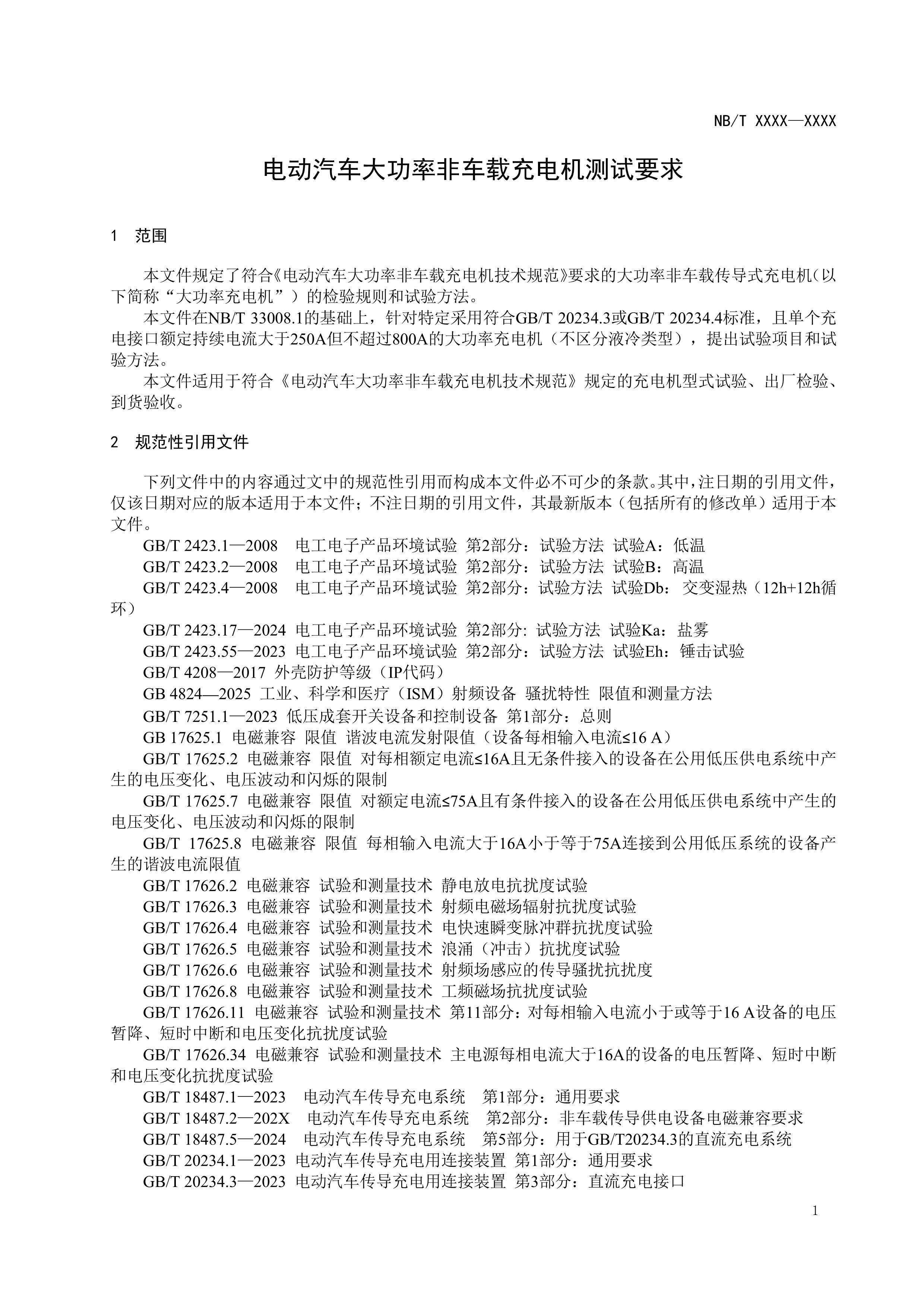
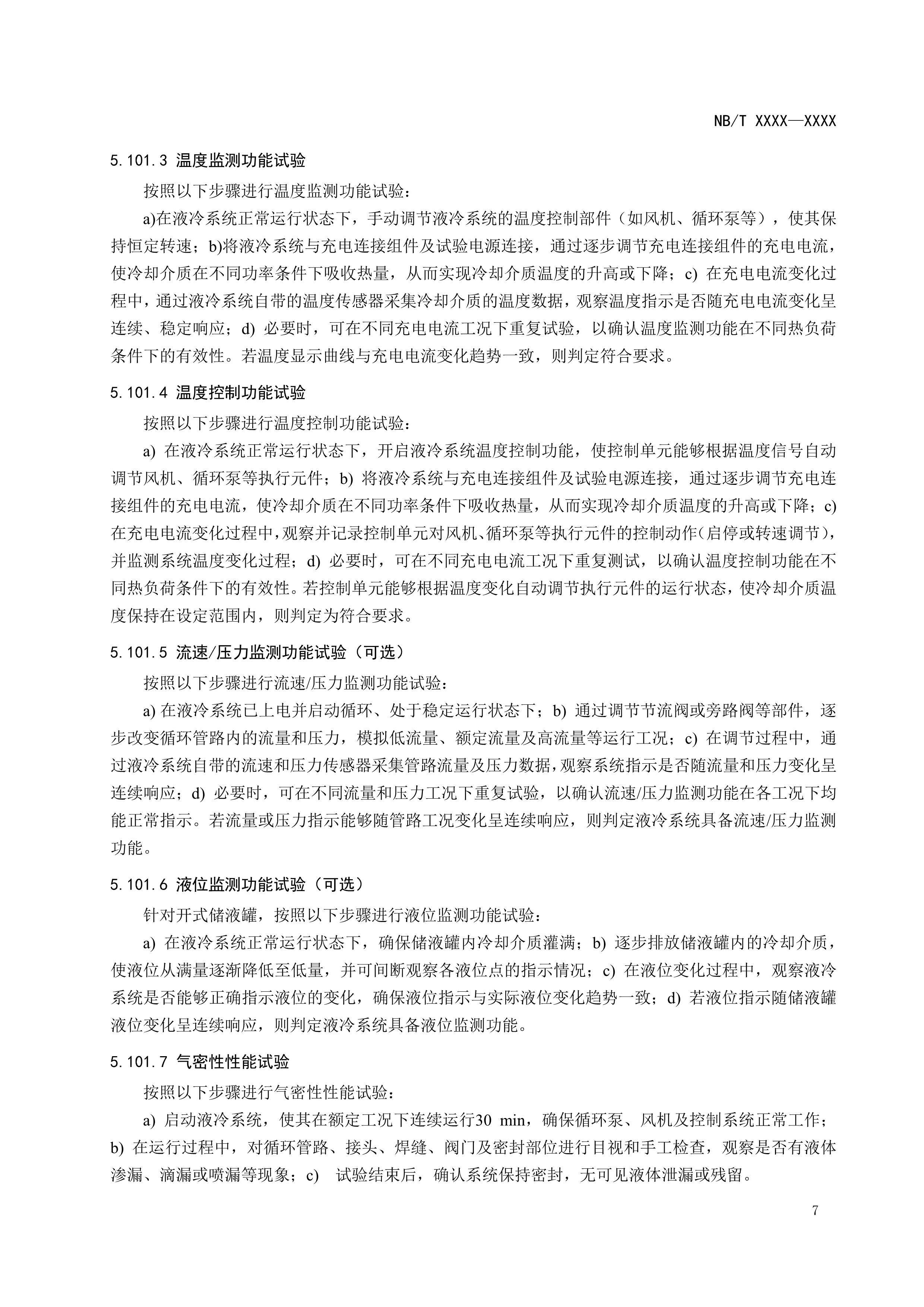
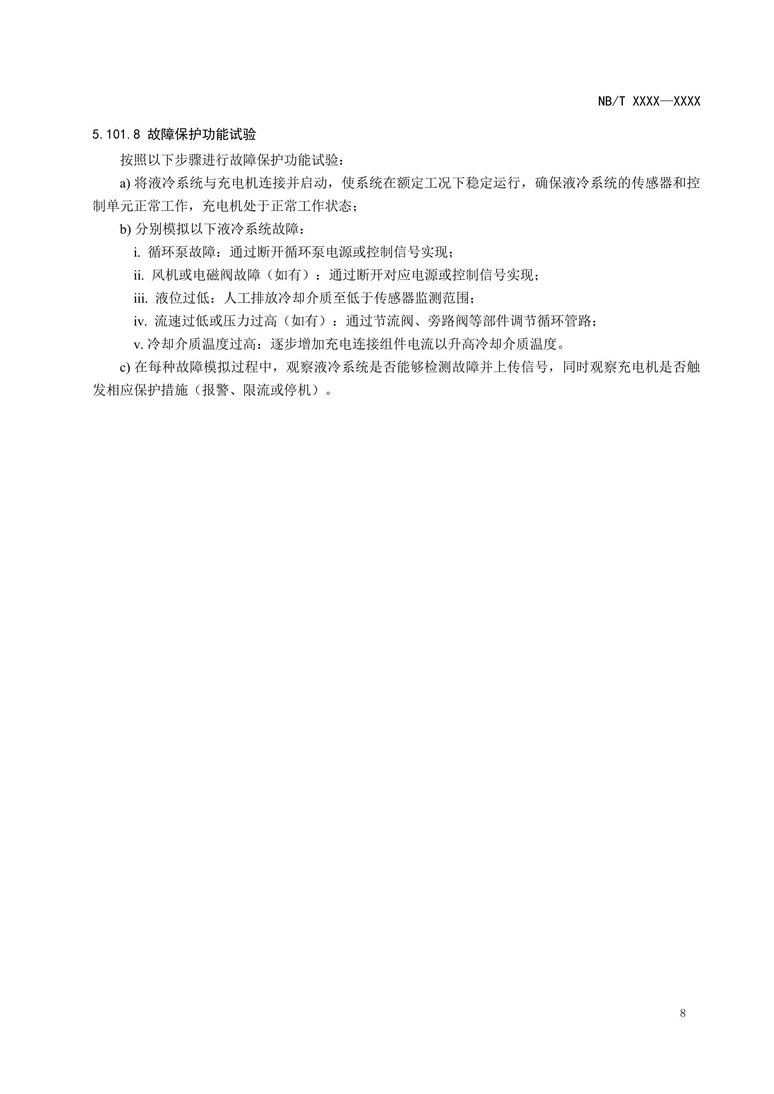
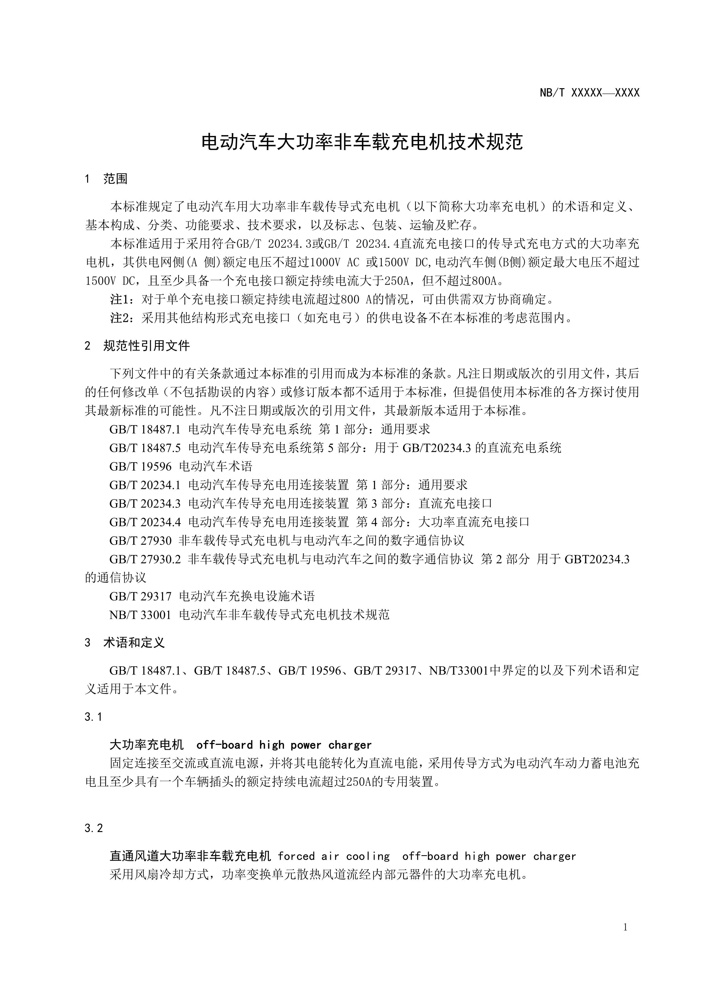
近日,中国电力企业联合会发布关于征求《电动汽车大功率非车载充电机技术规范》等2项能源行业标准意见的函。意见反馈截止时间为2026年2月19日。























原标题:《电动汽车大功率非车载充电机技术规范》等2项能源行业标准征求意见
欢迎来到我的站
近日,中国电力企业联合会发布关于征求《电动汽车大功率非车载充电机技术规范》等2项能源行业标准意见的函。意见反馈截止时间为2026年2月19日。























如果觉得文章对您有用,请随意打赏。
您的支持是我们继续创作的动力!
微信扫一扫
支付宝扫一扫
发表评论