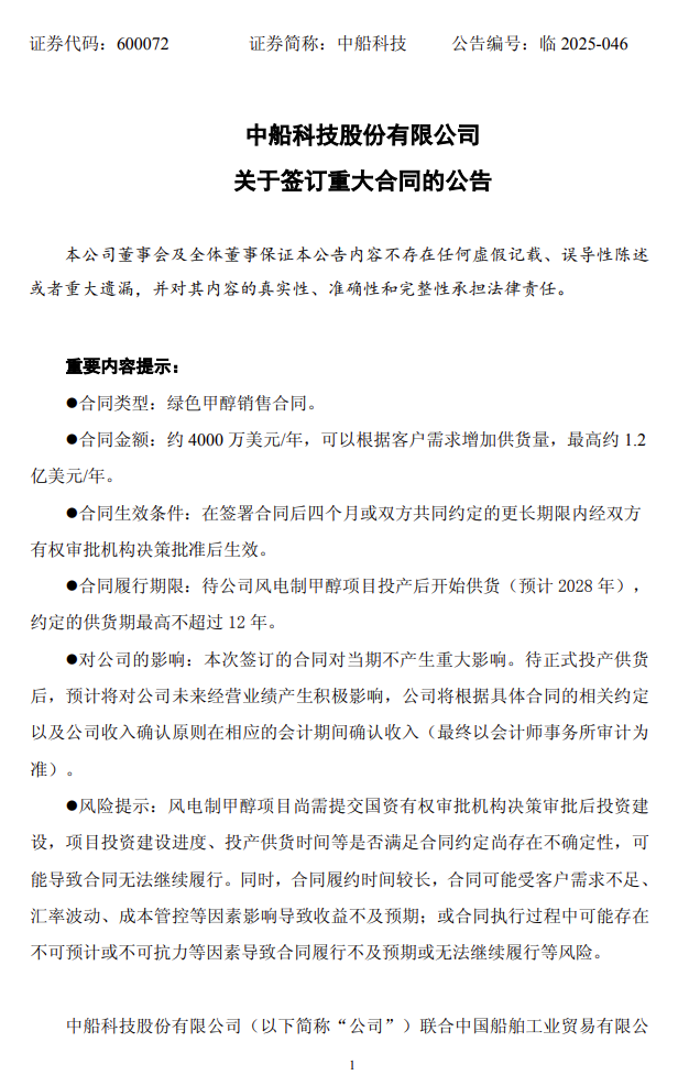
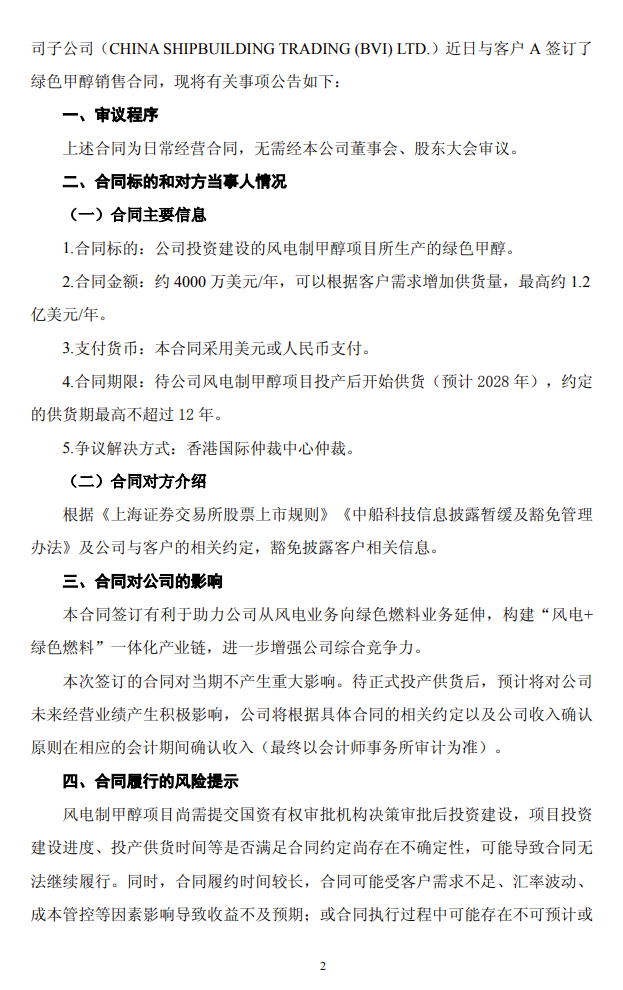
9月16日,中船科技发布公告称,公司联合中国船舶工业贸易有限公司子公司与客户A签订了绿色甲醇销售合同,合同金额约4000万美元/年,可根据客户需求增加供货量,最高约1.2亿美元/年。合同预计在公司风电制甲醇项目投产后开始供货,供货期最高不超过12年。合同对当期不产生重大影响,但预计将对公司未来经营业绩产生积极影响。
公告称,此次签约有利于助力公司从风电业务向绿色燃料业务延伸,构建“风电+绿色燃料”一体化产业链,进一步增强综合竞争力。



欢迎来到我的站
9月16日,中船科技发布公告称,公司联合中国船舶工业贸易有限公司子公司与客户A签订了绿色甲醇销售合同,合同金额约4000万美元/年,可根据客户需求增加供货量,最高约1.2亿美元/年。合同预计在公司风电制甲醇项目投产后开始供货,供货期最高不超过12年。合同对当期不产生重大影响,但预计将对公司未来经营业绩产生积极影响。
公告称,此次签约有利于助力公司从风电业务向绿色燃料业务延伸,构建“风电+绿色燃料”一体化产业链,进一步增强综合竞争力。



如果觉得文章对您有用,请随意打赏。
您的支持是我们继续创作的动力!
微信扫一扫
支付宝扫一扫
发表评论