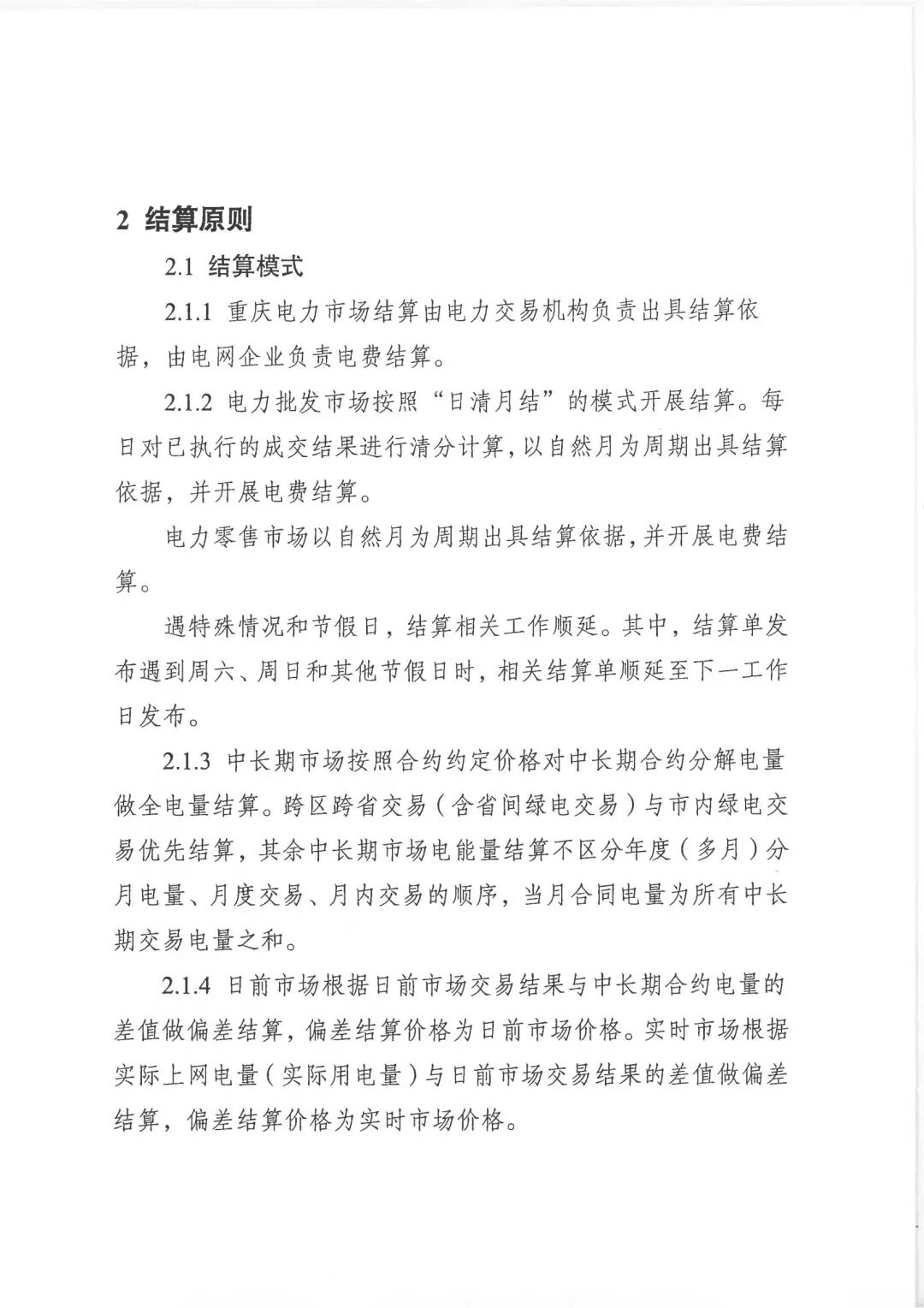
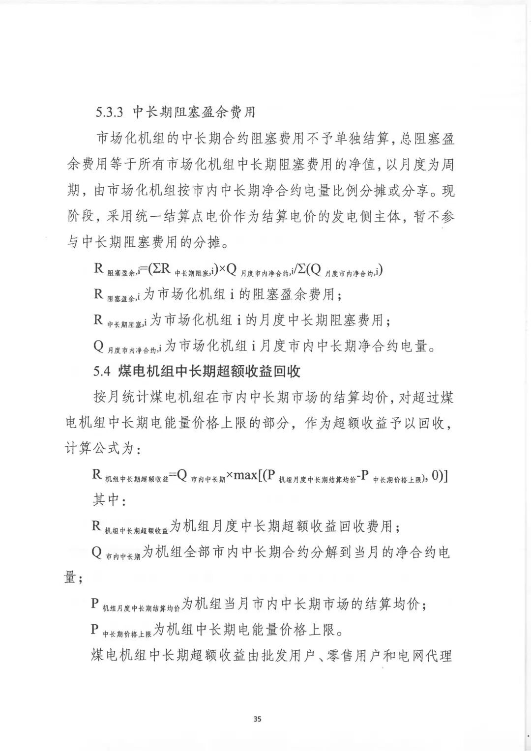
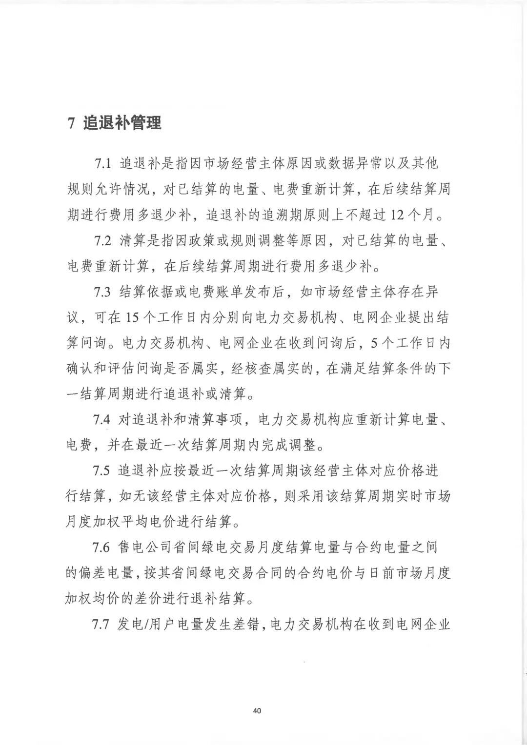
北极星储能网讯:9月15日,重庆电力交易中心转发重庆市经济和信息化委员会《重庆电力现货市场连续结算试运行工作方案(征求意见稿)》。
附件3《重庆电力现货交易实施细则(V2.0)(征求意见稿)》提到,直调常规燃煤机组、新能源场站、独立储能以“报量报价”的方式参与电力现货市场。
独立储能的容量租赁不影响其作为整体全电量参与电力现货市场。新能源配建储能按联合方式运行,具备独立计量、控制等技术条件的,在转为独立储能运行后,以独立储能身份参与电力现货市场。
调频辅助服务市场与现货市场分开独立运行、协调出清,采用“集中竞价、日前预出清、日内滚动出清、实时调用”的方式组织。加强调峰辅助服务与现货市场的融合,现货市场运行期间不再单独运行调峰辅助服务市场。
电能量报价方面,独立储能电能量报价表示储能运行在不同出力点(放电为正,充电为负)的微增电能量价格,即在出力点每增加一个单位出力的报价,可自由选择2-10个点进行申报。


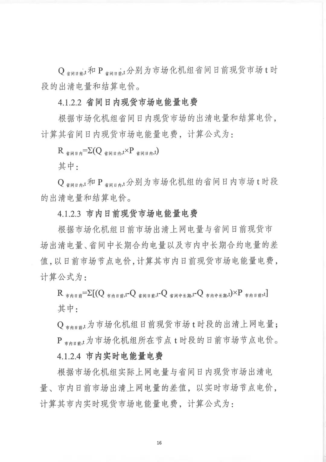
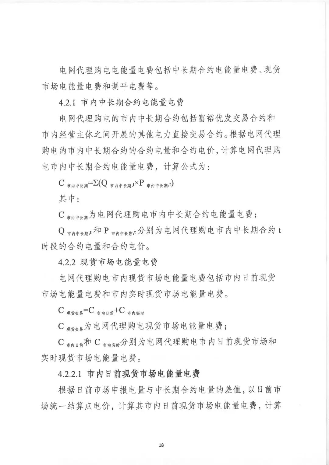
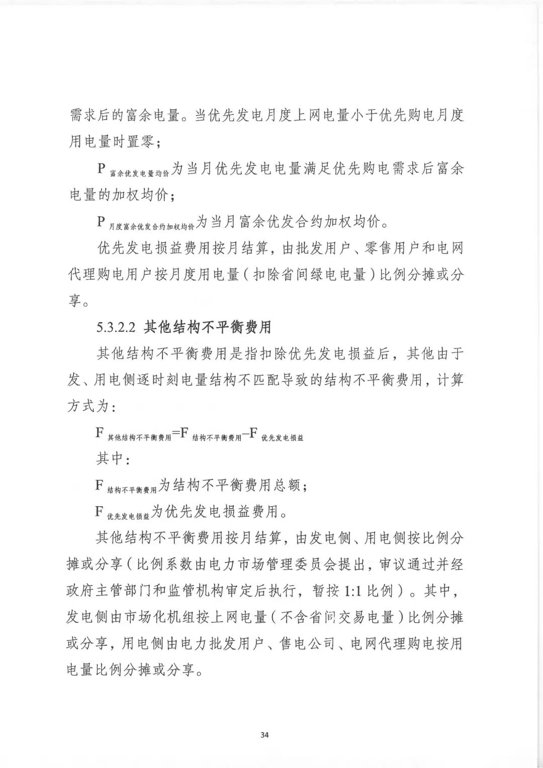
附件5《重庆电力市场结算实施细则(V2.0)(征求意见稿)》中提到,新能源场站、虚拟电厂按结算单元开展结算。原则上,调度单元、交易单元和结算单元应保持一致。虚拟电厂按照聚合资源属性分为负荷类交易单元和发电类交易单元两个交易结算单元开展结算。
新能源发电(含分布式新能源)绿电交易的电能量部分视为中长期合约。新能源发电(含分布式新能源)纳入机制电量部分,仅参与实时市场结算,不参与中长期与日前市场结算。新能源发电(含分布式新能源)机制电量根据机制电价与市场交易均价的差价结算机制电费。
虚拟电厂聚合的分布式新能源项目中,如包含全机制电量的分布式新能源项目,则该虚拟电厂仅参与实时市场结算,不参与中长期与日前市场结算。
聚合分布式新能源参与市场交易的虚拟电厂和独立参与市场交易的分布式新能源,按照批发市场发电侧主体结算,暂以统一结算点电价作为现货市场结算价格。待条件成熟后,逐步采用节点电价作为现货市场结算价格。
以下为政策原文:




































































































































发表评论