北极星储能网讯:11月19日,立新能源更新发布发布了新疆三塘湖风电储能项目的募投计划,同时也回应了关于项目资金减少、增配建储能的原因,并对项目电价、项目投资回报经济性等做了详细解读。其中显示,立新能源2025年储能系统采购成本较2022年下降了超68%,这种快速下降趋势也导致已经投运的项目折旧费用大幅增长。
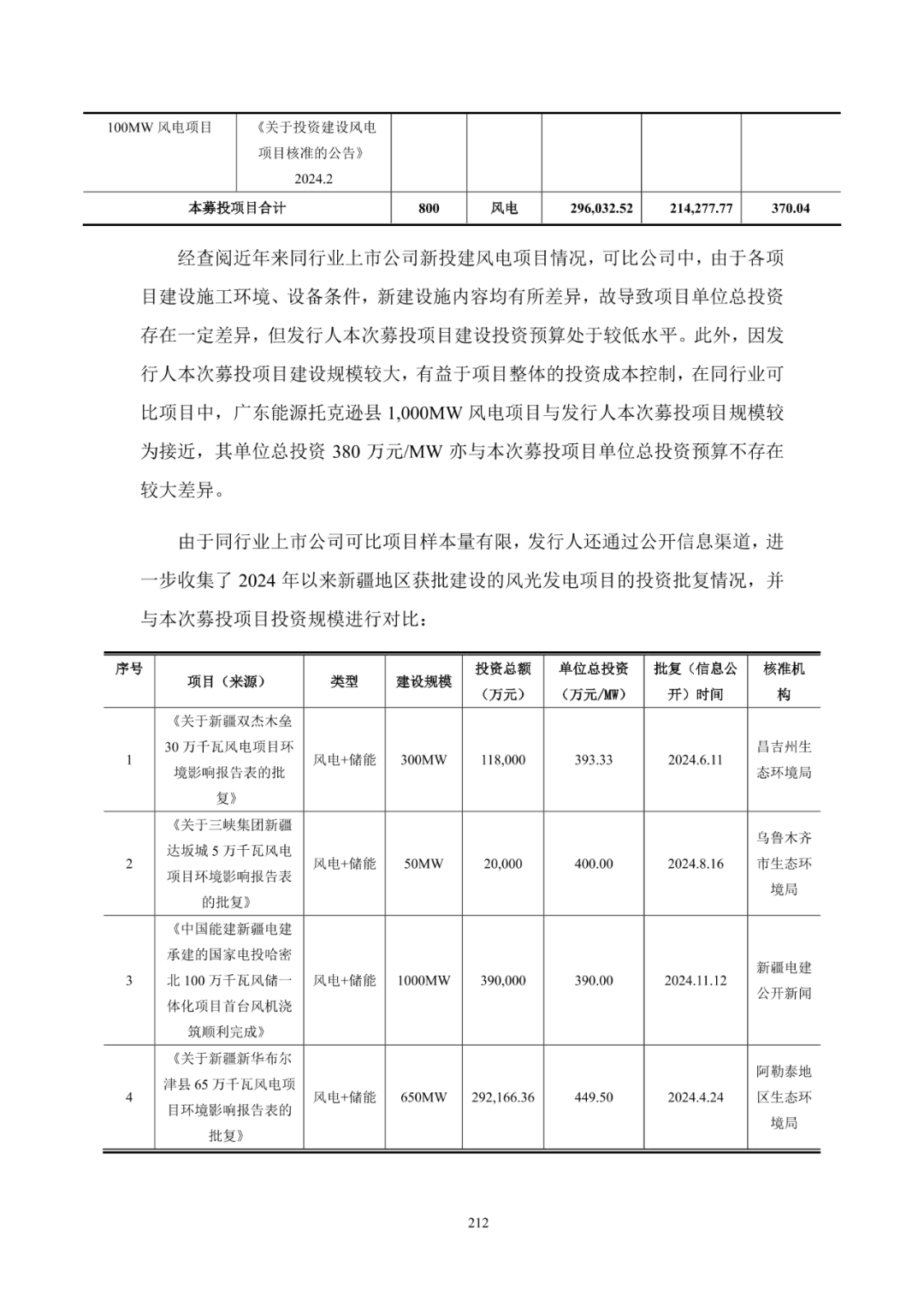
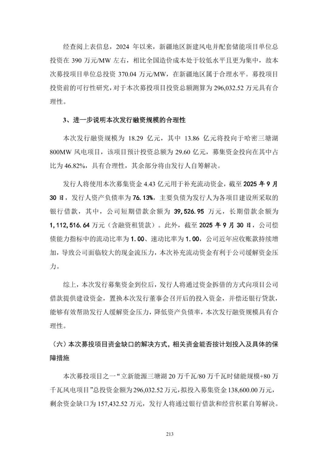
根据立新能源最新公告,企业募投的新疆哈密三塘湖800MW 风电项目+200MW/800MW储能项目,投资总额将由311682.86万元调减至296032.52万元,下降原因主要系根据巴里坤追风、双登股份2025年5月签订的《储能系统设备采购合同》、可研机构新出具的《可行性研究报告》,储能设备由原预计58054.33万元调减至43752.36万元。
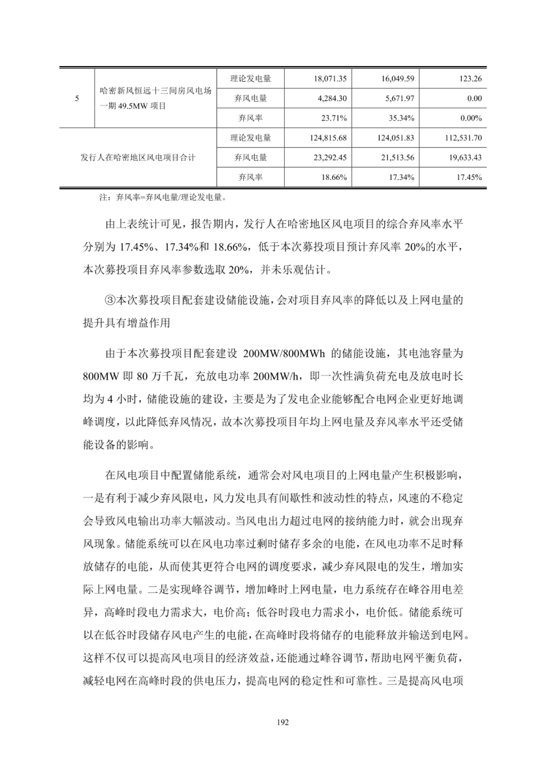
据悉,截至2025年9月末,立新能源在新疆哈密地区已投运风电项目5项,合计装机规模514MW,其中包含伊吾淖毛湖49.5MW风力发电项目、伊吾白石湖15MW分散式风力发电项目、小红山8MW分散式风电项目等。
此前募投风电项目已在2021年12月建成并网,彼时我国电力储能发展尚处于起步阶段,尚未有政策要求可再生能源发电项目配套建设储能设施。
而本次募投项目的差异在于将配套建设200MW/800MWh的储能,即一次性满负荷充电及放电时长均为4小时,储能设施的建设,主要是为了发电企业能够配合电网企业更好地调峰调度,以此降低弃风情况,故本次募投项目年均上网电量及弃风率水平还受储能设备的影响。
立新能源称,风电项目中配置储能系统,通常会对风电项目的上网电量产生积极影响:一是有利于减少弃风限电,风力发电具有间歇性和波动性的特点,风速的不稳定会导致风电输出功率大幅波动。二是实现峰谷调节,增加峰时上网电量。不仅可以提高风电项目的经济效益,还能通过峰谷调节,帮助电网平衡负荷,减轻电网在高峰时段的供电压力,提高电网的稳定性和可靠性。三是提高风电项目的可预测性,储能系统可以对风电功率进行一定程度的调节和控制,使得风电项目的输出功率更加可预测。
本次募投项目谨慎估计储能设备的利用全年充放电177次,则其可实现充放电量14160 万千瓦时,本储能设施选择磷酸铁锂电池,其放电深度为80%-90%,以85%水平计算,则其对年均上网电量的增量影响约为12036 万千瓦时,影响小时数约为150.45小时,剔除储能设施的影响,仅考虑本项目实时上网电量及利用小时数情况,则本项目正常年均上网电量=183,744 万千瓦时-12,036 万千瓦时=171708万千瓦时,年均利用小时数为2146.35小时。
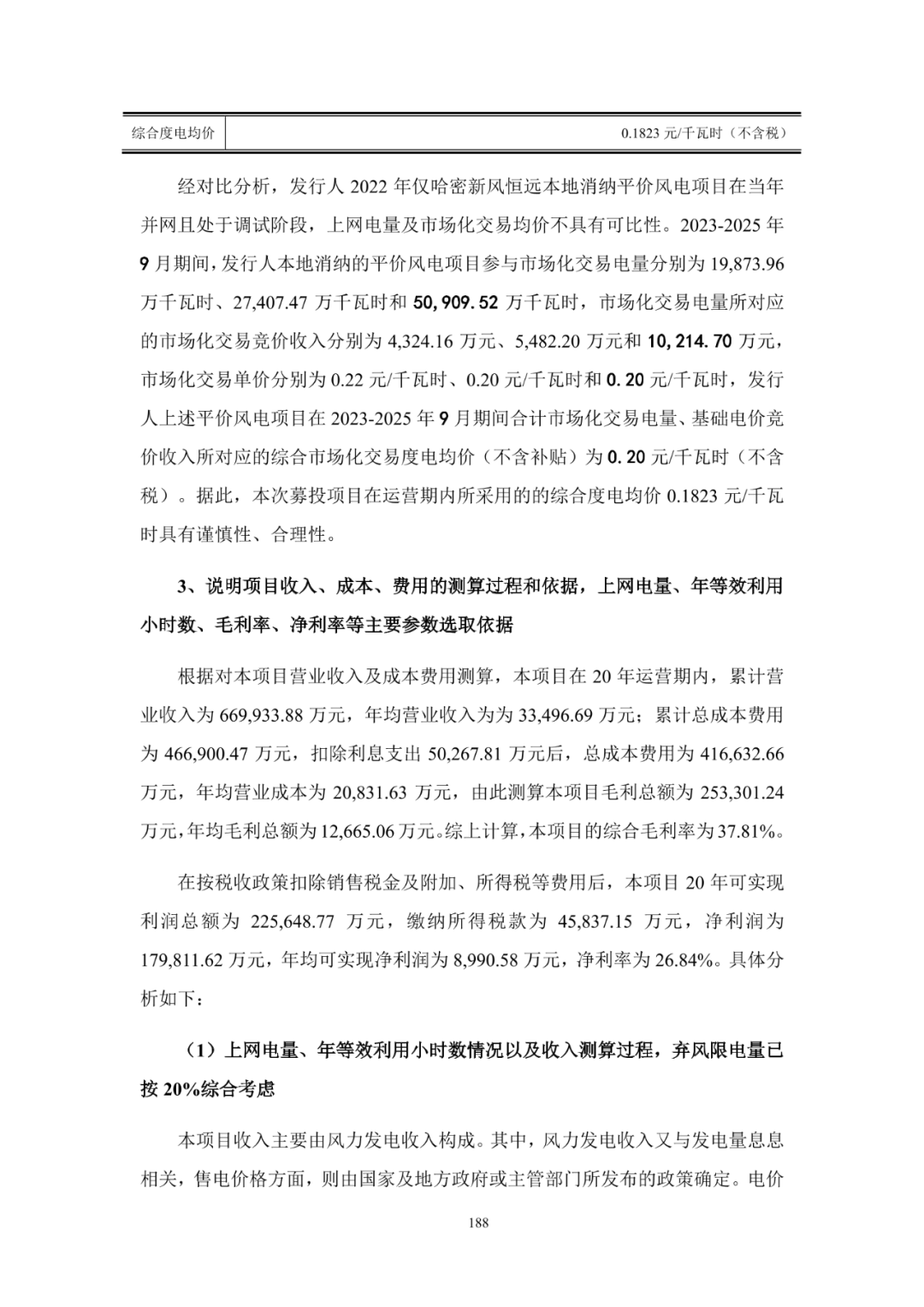
以综合度电均价0.206元/kWh(含税)进行测算,项目年均营业收入=年均上网电量×目标电价/1.13,即183744万千瓦时×0.206元/千瓦/1.13=33496.69万元。
在项目折旧费方面,立新能源指出:风电项目的固定资产折旧年限为20年,残值率为5%,则综合折旧率为4.75%。储能项目的综合折旧率为9.5%,折旧年限为10年,残值率为5%,运营期第11年考虑更换储能电池一次,更换电池费用30000万元计入现金流量表维持运营投资中。
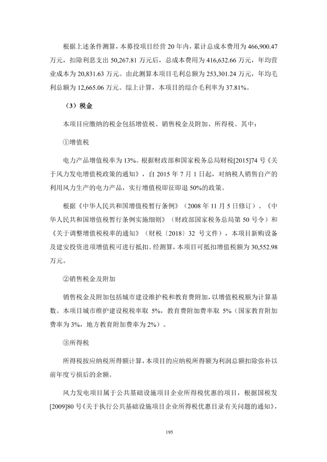
据测算,该风电储能项目在20年运营期内,累计营业收入669933.88万元,年均营业收入33496.69万元,项目的综合毛利率为37.81%。项目20年内可实现净利润179811.62万元,年均可实现净利润为 8990.58万元,净利率为26.84%。利率为 37.81%,净利率为26.84%。税前内部收益率为7.79%,税后内部收益率为6.75%,投资回收期12.1年,总投资收益率为4.66%。
值得注意的是,立新能源在该文件中提到,2024年公司光伏发电单位成本为0.208元/千瓦时,较上年增加13%,上涨的原因主要系计提折旧以及储能系统成本的快速下降。另一方面,平价项目主要系本地消纳项目,受电网建设滞后、调峰能力不足、电力市场交易机制不完善及规划协调不足等因素影响,短期内出现较高的限电率,发电设备的利用率及收入的提升需要一定的爬坡周期,短期内经营业绩未有效释放,进而使得光伏发电单位成本同比上升13%。
2024年以来,风力发电机组、光伏组件、储能设备价格已经较2022年大幅下降,立新能源具体分析如下:
①风力发电机组
立新能源2022年、2023年及2024年均进行了风力发电机组采购合同的签署,采购合同均价分别为226.95万元/MW、201.49万元/MW及165.71万元/MW,风力发电机组采购价格持续下降,2024年采购均价较 2022年下降 26.98%。
②光伏组件
2022年以来,晶硅光伏组件价格持续下跌,由2022年初的0.21美元/瓦下降至2025年10月的0.07美元/瓦,下降比例为66.67%。发行人光伏组件的采购主要集中在2022年。
③储能系统
立新能源2022年、2024年及2025年1-9月均进行了储能系统采购合同的签署,采购合同均价分别为135.91万元/MWh、59.43万元/MWh及42.82万元/MWh,储能系统采购价格持续下降,2025年1-9月采购均价较 2022年下降68.49%。
以下原文:











































发表评论