11月13日,据陕西省市场监督管理局公示,隆基绿能科技股份有限公司(简称“隆基绿能”)拟通过收购股权、增资入股及表决权委托的组合方式,取得苏州精控能源科技股份有限公司(简称“精控能源”)约61.9998%的表决权,交易完成后将单独控制精控能源。

公开信息显示,隆基绿能成立于2000年,总部位于陕西西安,是上交所上市公司,核心业务涵盖单晶硅片、电池组件、光伏解决方案及氢能装备等;精控能源2015年成立于江苏苏州,专注于锂离子电池储能系统业务。
原文如下:


欢迎来到我的站
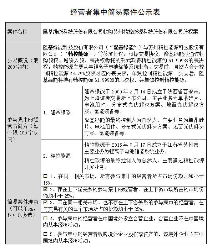
11月13日,据陕西省市场监督管理局公示,隆基绿能科技股份有限公司(简称“隆基绿能”)拟通过收购股权、增资入股及表决权委托的组合方式,取得苏州精控能源科技股份有限公司(简称“精控能源”)约61.9998%的表决权,交易完成后将单独控制精控能源。

公开信息显示,隆基绿能成立于2000年,总部位于陕西西安,是上交所上市公司,核心业务涵盖单晶硅片、电池组件、光伏解决方案及氢能装备等;精控能源2015年成立于江苏苏州,专注于锂离子电池储能系统业务。
原文如下:


如果觉得文章对您有用,请随意打赏。
您的支持是我们继续创作的动力!
微信扫一扫
支付宝扫一扫
发表评论