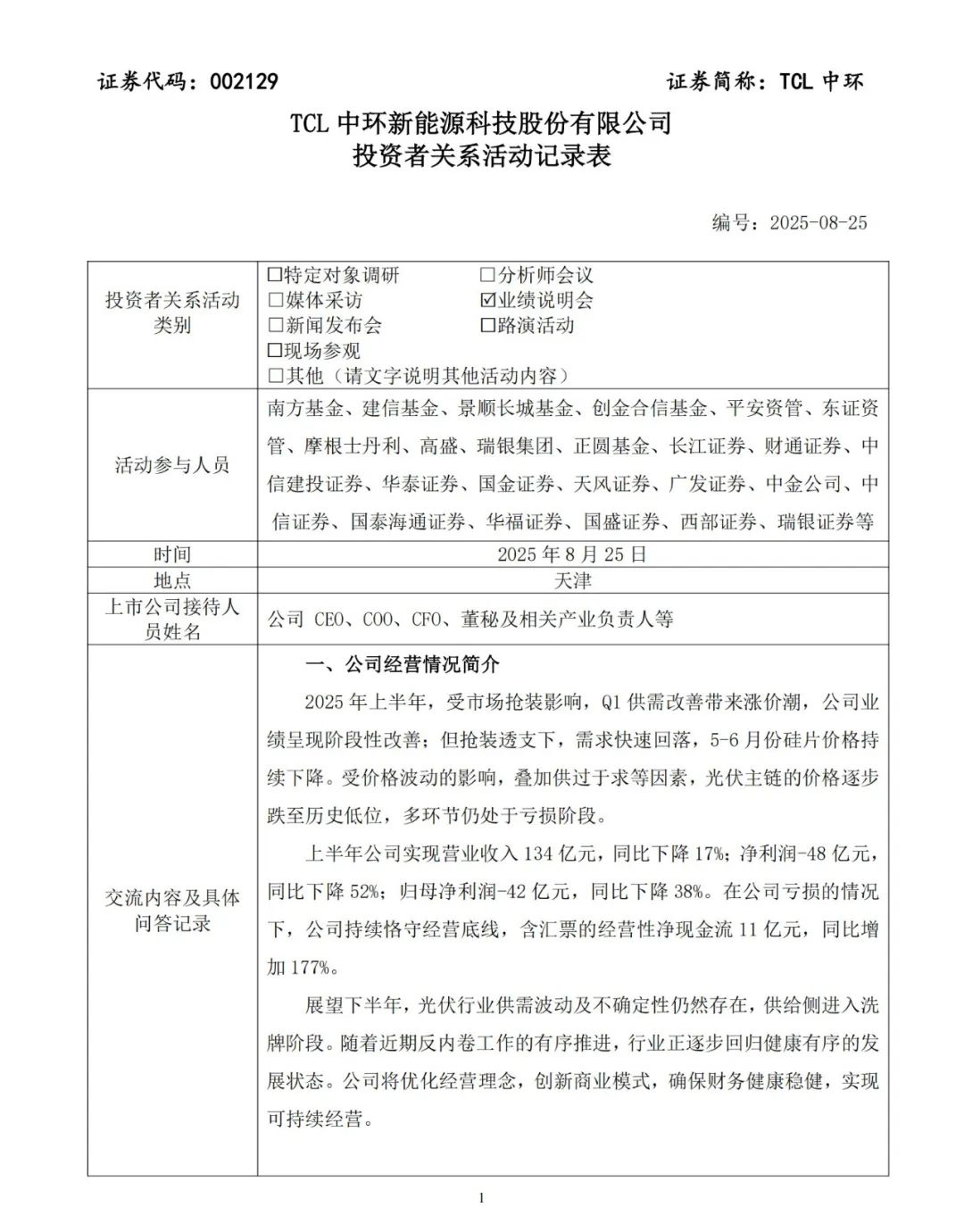
8月25日,TCL中环发布2025年半年度业绩交流会投资者关系活动记录表,详细披露上半年经营情况及核心业务规划,回应市场对行业趋势与公司战略的关切。
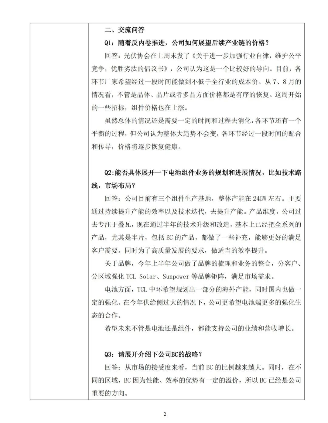
谈及行业发展,TCL中环指出,当前行业遇到两个问题,一个问题是供给侧产能过大;第二是由于需求侧影响,需求有不确定性。但是,看过去历来的行业整合,大量的整合其实还是横向和纵向的整合,让参与的玩家少一点,通过这个过程淘汰落后产能。这也是整个行业都要经历的过程。目前,公司业绩每个季度都有好转的趋势,同时有现金流和资金储备,有能力和条件去适时的参与行业的并购。公司也在积极跟进,必要的时候会向投资者进行披露。
详情见下:




发表评论