北极星储能网讯:9月23日,甘肃辉通新能源开发有限公司300MW/1200NWh独立储能项目储能系统设备采购发布,招标人为张掖交投交通物资供应有限责任公司,由国有控股的张掖交通建设投资有限责任公司全资持股。
资格要求中提出,电池生产日期不得早于项目实际供货日期超过3个月。
项目交货期为合同签订后60日历天,不接受联合体投标。
以下为招标原文:



欢迎来到我的站
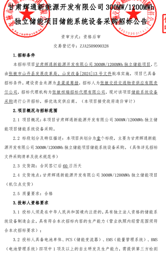
北极星储能网讯:9月23日,甘肃辉通新能源开发有限公司300MW/1200NWh独立储能项目储能系统设备采购发布,招标人为张掖交投交通物资供应有限责任公司,由国有控股的张掖交通建设投资有限责任公司全资持股。
资格要求中提出,电池生产日期不得早于项目实际供货日期超过3个月。
项目交货期为合同签订后60日历天,不接受联合体投标。
以下为招标原文:



如果觉得文章对您有用,请随意打赏。
您的支持是我们继续创作的动力!
微信扫一扫
支付宝扫一扫
发表评论