近日,北京东方生态新能源股份有限公司(简称:东方新能)发布重大资产购买报告书等一系列相关公告。
根据公告,东方新能于2024年完成司法重整并成功剥离传统生态环保业务后,已转型为新能源电站的开发、投资、建设及运营的企业。为快速扩大上市公司业务规模,提升整体盈利能力水平,进而提升上市公司价值回报公司股东。上市公司拟通过本次交易收购符合行业定位的相关新能源电站公司控股股权,以实现上市公司业务发展的战略需求。
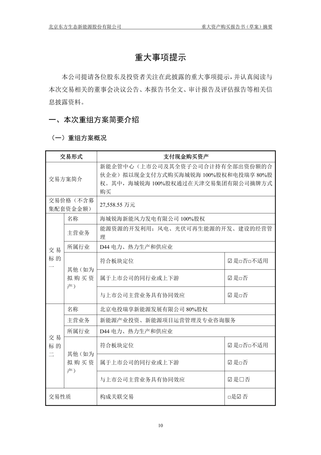
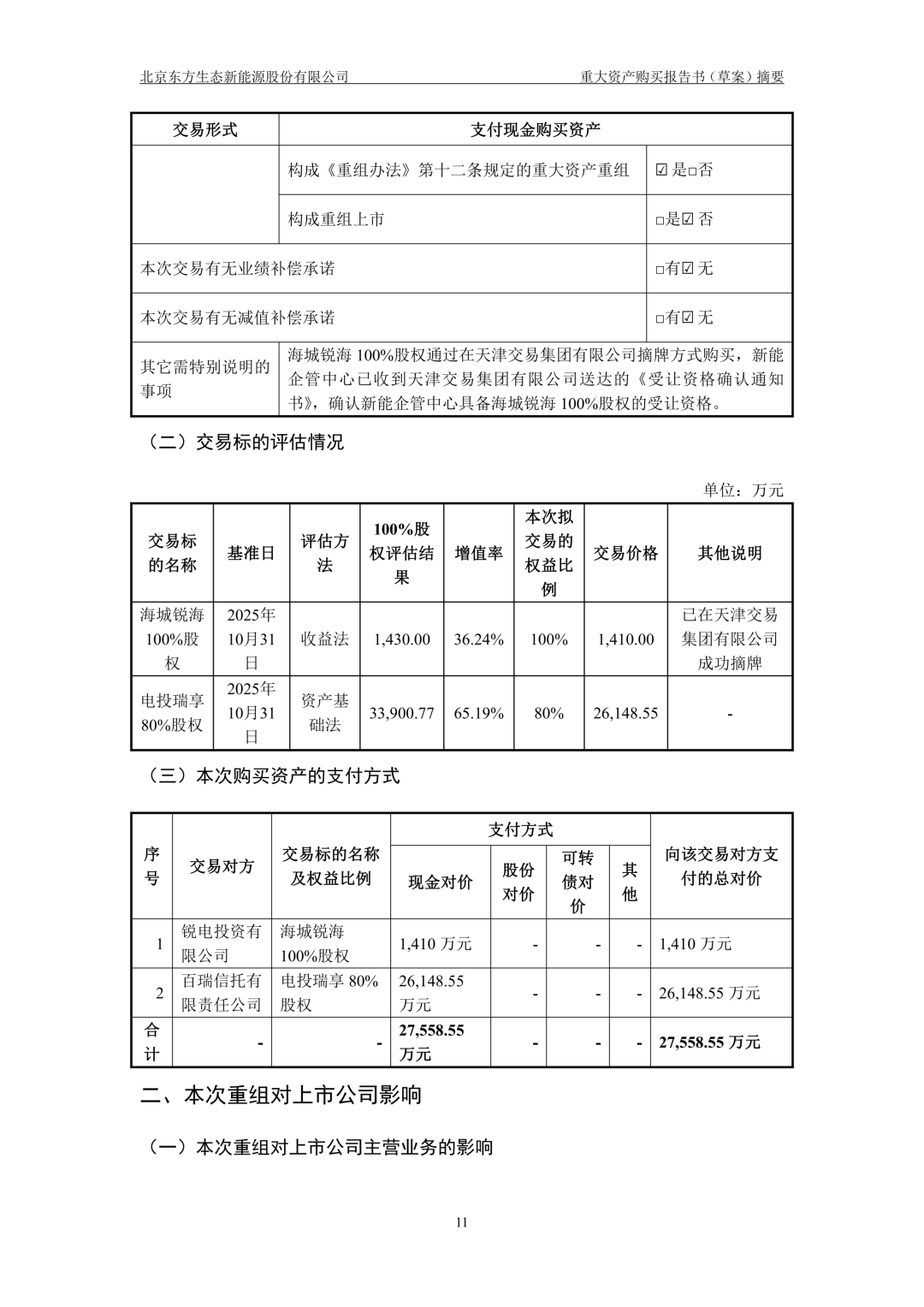
东方新能(北京)企业管理中心(有限合伙)(东方新能及其全资子公司合计持有全部出资份额的合伙企业)拟以现金支付方式购买海城锐海新能风力发电有限公司(简称:海城锐海)100%股权和北京电投瑞享新能源发展有限公司(简称:电投瑞享)80%股权。
交易金额合计2.7559亿元。其中,海城锐海100%股权现金对价为1410万元,交易对方为锐电投资有限公司;电投瑞享80%股权现金对价为2.6149亿元,交易对方为百瑞信托有限责任公司。

据了解,海城锐海原控股企业为华锐风电,电投瑞享原最大控股股东为国家电投。
公告披露,本次交易所涉标的公司总装机容量为815.85MW。

截至本报告书摘要签署日,标的公司海城锐海存在尚未办理完毕土地产权证书的情形、尚未办理部分前期建设申报合规手续的情形、风电集电线路架空杆塔缺少征地相关手续的情形;标的公司电投瑞享子公司经营的分布式光伏项目存在部分分布式光伏电站租用的农户房屋无具有法律效力的产权证明文件的情形和部分工商业分布式光伏电站项目租用屋顶的公司所涉部分厂房不动产权证书尚在办理中的情形;标的公司电投瑞享子公司经营的自然人户用分布式光伏电站项目存在部分项目投资备案未留存文件的情形;标的公司电投瑞享子公司风和风力经营的风电项目存在风电箱变利用土地存在尚未办理完毕征地相关手续的情形、尚未办理部分前期建设申报合规手续的情形。标的公司存在因前述电站资产建设手续存在部分瑕疵问题而遭受行政处罚、罚款或拆除的风险。
公告指出,本次交易标的资产的资产总额占东方新能2024年度经审计的合并财务报表的资产总额的比例达到50%以上,根据《重组管理办法》规定,本次交易构成上市公司重大资产重组。
东方新能表示,本次交易完成后,上市公司将获得标的公司的控制权,资产总额、经营业绩预计将进一步提升,业务发展潜力和抗风险能力也将进一步增强,符合上市公司全体股东的利益。
根据公开信息,东方新能,前身为北京东方园林环境股份有限公司。公司创立于1992年,于2009年上市。2024年底完成司法重整后,公司剥离传统生态环保业务,全面战略转型至新能源赛道,并于2026年1月更名为“东方新能”。
东方新能股东信息见下:

本次交易报告书草案详情见下:













发表评论