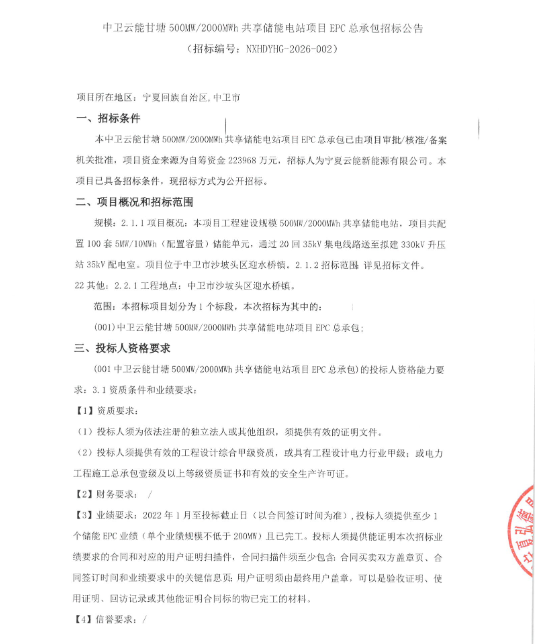
北极星储能网获悉,3月2日,中卫云能甘塘500MW/2000MWh共享储能电站项目发布EPC总承包招标公告。
据悉,该项目位于中卫市沙坡头区迎水桥镇,建设规模为500MW/2000MWh,拟配置100套5MW/10MWh储能单元,通过20回35kV集电线路接入拟建330kV升压站。项目资金来源为自筹资金223968万元,招标人为宁夏云能新能源有限公司,本项目不允许联合体投标。招标文件递交截止时间为2026年3月23日09时00分。
同日,发布招标更改公告,主要对对投标人及关键岗位人员业绩要求作出调整。具体变更内容如下:
投标人业绩要求:原“2022年1月至投标截止日(以合同签订时间为准),投标人须提供至少1个储能EPC业绩(单个业绩规模不低于200MW)且已完工”,现变更为“2022年1月至投标截止日(以合同签订时间为准),投标人须提供至少1个储能EPC业绩(单个业绩规模不低于200MW)”,删除“已完工”限制。
关键人员业绩要求:原“项目经理、设计负责人、施工负责人至少具有1个容量不低于200MW的储能项目”,现变更为“至少具有1个容量不低于200MW的储能项目”,同样取消“已完工”限定。
原招标公告如下:




发表评论