北极星储能网获悉,2月25日,中化装备公告称,企业对益阳橡机100%股权、蓝星节能持有的蓝星北化机100%股权收购案获上交所受理。公司拟通过发行股份收购北化机和益阳橡机100%股份并进行业务重组,在主营业务新增氯碱电解装置、熔盐储能,借此提升中化装备的营业收入及利润,助力企业尽快扭亏为盈,并进一步提升盈利能力。其中从事熔盐储能的北化机公司100%股权估值作价68389.32万元。

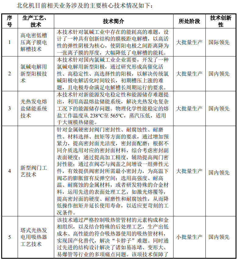
中化装备科技(青岛)股份有限公司,是央企中国中化控股有限责任公司旗下企业,主营业务为化工装备、橡胶机械的研发、生产和销售等。而此次拟全资收购的蓝星(北京)化工机械有限公司,此前为蓝星节能100%控股公司,该公司依托“电解”和“能源装备”两大核心技术,拥有氯碱电解装置、熔盐储能装置、特种阀门等产品,可为客户提供核心装备、核心工艺包及上下游配套装置解决方案。截至2024年底,北化机共承揽14项国内外光热电站熔盐储能系统的设计、设备制造和现场施工工作,其中包括目前世界最大的光热发电项目迪拜950MW光热项目中塔式熔盐光热发电机组熔盐储罐的制造和现场施工,在行业中处于领先地位。
熔盐储能的核心原理在于高温熔融的盐溶液通过存储从集热系统(如风电、光伏、夜间低谷电、工业废热等)吸收的热能,后续转化为电能或热能,主要是利用熔盐的高比热容和宽温域特性,通过“充电-储能-放电”三个核心环节实现能量的存储与释放,可解决风光电调峰和调频发电等问题。熔盐储能系统主要由熔盐加热装置、熔盐储能装置、熔盐换热装置、水处理系统、泵阀、仪表管道系统、控制系统等组成。北化机在熔盐储能领域的主要产品为熔盐储罐,熔盐储罐在熔盐储能系统中处于核心枢纽的位置,可安全、高效地储存处于熔融状态的熔盐,是系统得以安全、高效、稳定运行的关键基础设施。在典型的双罐熔盐储能系统中,熔盐储罐被明确划分为高温熔盐罐和低温熔盐罐,分别承担蓄热、放热循环的起点与终点,连接吸热器、蒸汽发生系统及其他换热设备。
目前,我国熔盐储能行业处于起步阶段,弗若斯特沙利文报告显示,截至2024年全球熔盐储能市场累计装机4.4GW,预计到2030年将达到37.1GW,2025-2030年间年复合增长率为41.1%。其中,2024年中国熔盐储能市场累计装机规模为0.8GW,预计到2030年将达到19.1GW,2025-2030年间年复合增长率为 55.0%。


公告显示,2022年因为熔盐储能行业释放项目较少,未能形成规模化效应,因此部分特种材料价格高昂。自2023年起项目逐步释放,相关材料厂家也形成了强竞争关系,推动了成本下降。北化机2023和2024年度毛利率分别为13.75%和 13.44%,随着北化机熔盐储能业务收入的增长,规模效应带动了毛利率上升,在2025年1-8月增长至18.16%。抛除2023年-2024年试研类的项目,北化机历史期间熔盐储能设备的毛利率在30%左右的水平,随着成本大幅下降,熔盐储能设备的毛利率也会呈现一定的下降趋势。长期来看,北化机认为,随着行业的快速发展的进一步拓展和应用场景的增加,熔盐储能设备预计毛利率将维持在相对稳定的水平,毛利率空间基本稳定在13%-14%之间。
北化机收购报告指出,熔盐储能材料的持续创新,新型低成本、高热稳定材料的研发,既提升了储能效率、降低了储能成本,又延长了设备使用寿命,为其大规模应用筑牢技术根基。在此基础上,熔盐储能与热发电、工业余热回收等系统的集成设计持续优化,大幅提升了整体能源转换效率,优化了技术在多场景下的性能与经济性,进一步拓宽了应用边界与市场潜力。同时,依托先进传感器、自动化控制技术及智能算法,熔盐储能系统实现了运行状态的实时监测、故障诊断与智能调控,既增强了系统运行的稳定性与安全性,又能根据能源供需动态调整充放能策略,提升其在电力调峰、可再生能源消纳等场景的应用效能与经济价值,为熔盐储能规模化落地提供了有力支撑。
北化机认为,未来随着大型光热项目释放,熔盐储能行业呈现出未来快速增长之势,将推动对上游熔盐储能设备的需求,企业营收也有望随之逐年上涨,预计2026年可达29032.87万元,到2030年将达46032.87万元。

不过,尽管熔盐储能技术在不断发展,但其发展仍面临多方面的瓶颈制约。
首先技术方面,现有主流熔盐材料存在熔点偏高、比热容与热导率偏低等短板,制约了储能系统的运行效率。与此同时,熔盐介质在高温工况下易发生分解与变质,需要进一步提升其高温稳定性,从而降低劣化风险,延长熔盐的服役寿命。此外,熔盐储热系统与其他能源系统的耦合集成技术尚不成熟,仍需通过研发优化、项目试验,进一步提升系统整体性能及多能协同运行效果。
其次,熔盐储能行业仍处于发展初期,建设和运营成本不低。由于熔盐储能系统在高温下运行,对设备材质与性能要求较高,导致设备成本也较高,需投入较多资金用于购置熔盐储罐、换热器、熔盐泵、阀门等关键设备,以及采购价格不低的熔盐材料。建设安装阶段施工难度大、周期较长,也会增加一定建设成本。运营维护阶段需要专业人员定期检修设备、更换零部件,运营维护成本仍然较高,阻碍了其规模化发展应用。
另外,报告也指出,当前熔盐储能的市场认知度明显偏低,潜在用户与投资者不仅对其长时储能、高安全性、全生命周期成本低等核心优势缺乏深入了解,还存在应用场景局限于光热电站的认知误区,对其在电网调峰、工商业大容量储能等多元场景的适配性认知不足,限制了市场需求的释放,延缓了行业规模化发展与商业化进程。目前熔盐储能与其典型应用领域光热发电强绑定,项目也主要集中于大型光热发电项目省份及地区,如新疆、青海、甘肃、西藏、吉林等。
报告认为,熔盐储能正从光热发电向多领域渗透,形成多元化应用格局。光热发电作为熔盐储能的典型应用场景,当前在国内仍占据主要地位,但熔盐储能各类新兴应用场景正在逐渐落地,如火电灵活性改造、工业余热利用、暖零碳园区、供汽改造和居民清洁供暖等,体现了熔盐储能的灵活性和适应性。此外,随着技术的发展,熔盐储能有望与压缩空气储能、氢能等新兴能源技术实现协同应用,进一步提升综合能源利用效率,为未来的能源系统优化提供新的可能性。
目前,北化机光热发电熔盐储能系统技术,可解决光热发电复杂工况下的能源储存问题。物理化学性能稳定的熔盐工作温度从 238℃至 565℃,蒸汽压低,适用于大规模热储能。而针对目前熔盐蒸汽发生系统换热性能低、热冲击大、易发生堵塞和应用场景相对较少等问题,北化机正在对换热器内部结构进行开发,同时对熔盐蒸汽换热系统工艺上进行改进,调整设备布置及工艺流程,更利于系统的安全稳定运行。
固体颗粒储能技术方面,北化机已建立了一套800kW固体颗粒储能试验平台。进行了固体颗粒流动控制、成幕控制、热量吸收与颗粒成幕规格的关系、固体颗粒参数与系统耐磨性、固体颗粒与介质换热性能等研究,获得重要的基础研究资料,对下一代光热发电技术的发展进步,具有重要意义。


发表评论