北极星储能网获悉,9月11日,山东市场监管局发布了2025年电动汽车充电桩产品质量省级监督抽查结果。据悉,本次抽查的检验项目包含:对电动汽车充电桩产品充电连接控制时序、接触电流、冲击耐压、介电强度、绝缘电阻、非正常条件下充电结束停机/非正常条件下充电结束或停止、电动汽车供电设备供电电压消失/供电网断电、温度要求等。结果显示,山东通兴新能源科技有限公司的7KW交流充电桩产品不合格,不合格项目为非正常条件下充电结束停机、充电连接控制时序。另外来自9家企业的产品充电桩产品质量抽查合格。
原文如下:
2025年电动汽车充电桩产品质量省级监督抽查结果
2025年第2批产品质量省级监督抽查共抽查生产环节电动汽车充电桩产品10批次。
本次抽查依据GB/T 18487.1-2023《电动汽车传导充电系统 第1部分:通用要求》等标准的要求,对电动汽车充电桩产品充电连接控制时序、接触电流、冲击耐压、介电强度、绝缘电阻、非正常条件下充电结束停机/非正常条件下充电结束或停止、电动汽车供电设备供电电压消失/供电网断电、温度要求项目进行了检验。
本次抽查发现山东通兴新能源科技有限公司1家生产者生产的1批次产品不符合相关标准的要求,不合格项目为非正常条件下充电结束停机、充电连接控制时序。
对本次抽查发现的不合格产品生产者,山东省市场监督管理局已责成相关市场监督管理部门依据《中华人民共和国产品质量法》《产品质量监督抽查管理暂行办法》以及国家市场监督管理总局、山东省市场监督管理局关于监督抽查的有关规定,做好不合格结果处理工作。
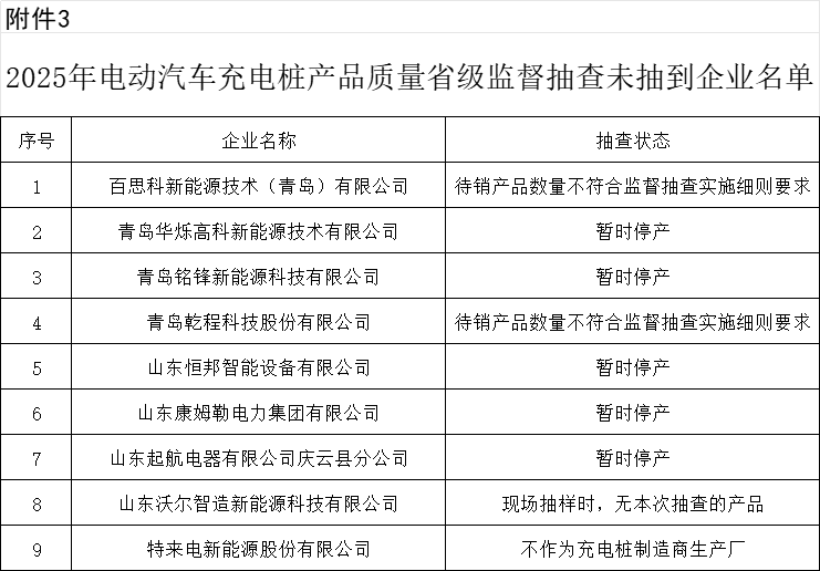
附件:1.不合格情况汇总表
2.合格情况汇总表
3.未抽到企业名单
产品知识科普及消费提示
电动汽车充电桩分为直流充电桩和交流充电桩两类。直流充电桩就是消费者常说的快充桩,多用于公共充电站和公交、出租车场站。交流充电桩多为日常家用充电桩,多安装在小区停车位上。直流充电桩是在充电桩内将交流电转化为直流电直接给汽车电池充电,充电速度较快。交流充电桩是将交流电给车载充电机充电,由车载充电机将交流电转化为直流电再给汽车电池充电。购买和使用时建议:
1.优先购买知名度较高的品牌充电桩,并确认是否为执行GB/T 18487.1的国标桩,其质量及售后服务较有保证。
2.购买充电桩时要注意三个适配:车型适配、功率适配、电源适配。要注意充电桩的兼容性,要选择适配自己车型的充电桩;另外注意充电功率的适配,不是功率越大越好,家用充电时如对充电时间要求不高,可以选择慢充以提高电池的寿命;再就是电表安装要适配充电桩类型,比如21kW三相交流充电桩则需要安装三相电表,在购买前应提前跟小区物业和电力公司确认好电表安装事宜。
3.无论是交流桩,还是直流桩,在日常使用时,都应严格按照使用说明正确操作充电桩,禁止用手触摸电枪孔和车辆插座的插孔,充电过程中禁止将充电枪拔出、禁止启动车辆,以防出现安全问题。



发表评论