日前,关于印发《宁夏回族自治区“草光互补”“林光互补”光伏发电项目生态环境监督办法》《光伏开发项目区域生态监测技术规范》《光伏开发项目区域生态评价技术规范》的通知。
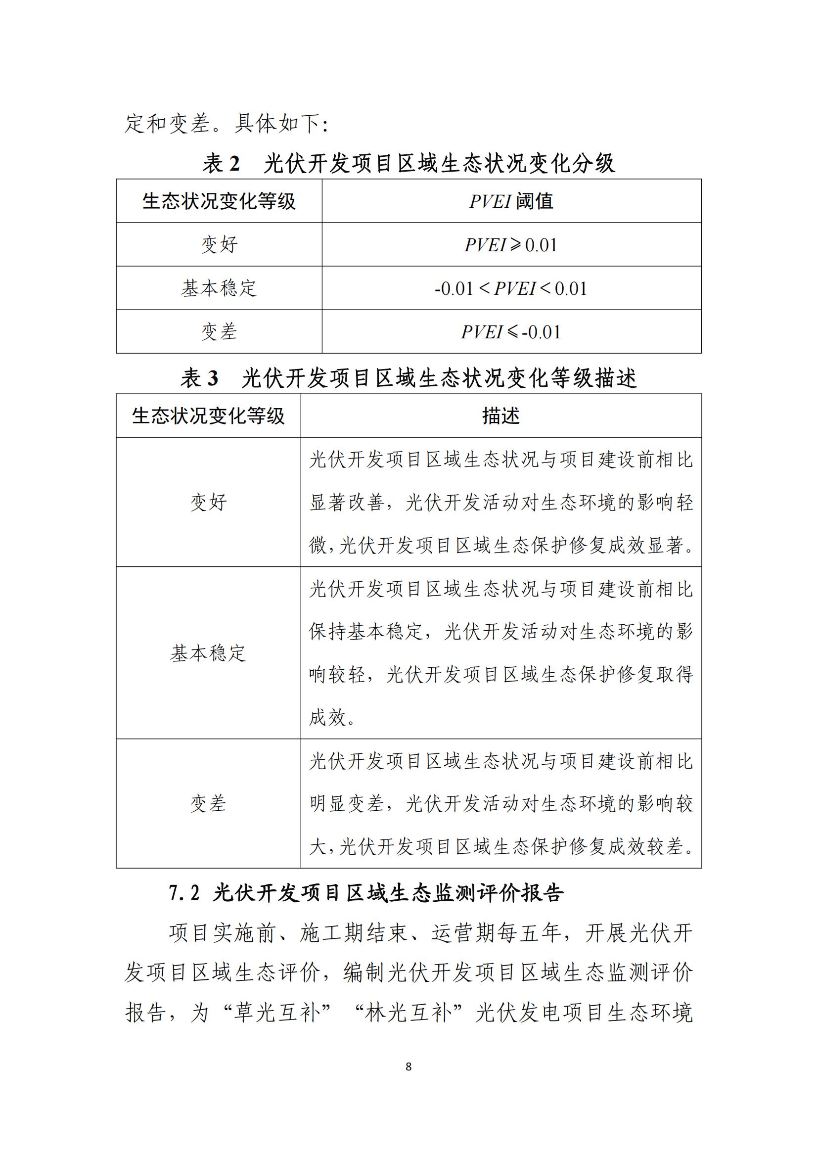
其中,《宁夏回族自治区“草光互补”“林光互补”光伏发电项目生态环境监督办法(试行)》提到,光伏发电项目单位应当严格落实环境影响评价制度、生态环境分区管控制度和法律、法规规定的其他生态环境保护制度,严格落实发改、林草等部门对“草光互补”“林光互补”光伏发电项目的有关要求,按照光伏发电项目“事前、事中、事后”开展光伏开发项目区域生态监测和生态评价,按照“以水定绿,采用乡土草种,宜草则草,宜灌则灌,灌草结合”的方式实施生态保护修复,防止对生态环境的破坏。
鼓励光伏发电项目单位利用项目区域蒸散发减少土壤含水量增加等有利环境变化与项目单位自身的资金、人才、技术等要素聚集优势,发展种养殖、观光旅游、科普研学等生态产业,积极申报“绿水青山就是金山银山”实践创新基地。
全文见下:
关于印发《宁夏回族自治区“草光互补”“林光互补”光伏发电项目生态环境监督办法》《光伏开发项目区域生态监测技术规范》《光伏开发项目区域生态评价技术规范》的通知
宁环规发〔2025〕8号
银川市、石嘴山市、吴忠市、固原市、中卫市生态环境局,宁东基地管委会生态环境局:
现将《宁夏回族自治区“草光互补”“林光互补”光伏发电项目生态环境监督办法》《光伏开发项目区域生态监测技术规范》《光伏开发项目区域生态评价技术规范》印发给你们,请结合实际抓好落实。
附件:
1.《宁夏回族自治区“草光互补”“林光互补”光伏发电项目生态环境监督办法》
2.《光伏开发项目区域生态监测技术规范》
3.《光伏开发项目区域生态评价技术规范》
宁夏回族自治区生态环境厅
2025年8月13日
(此件主动公开)










































发表评论