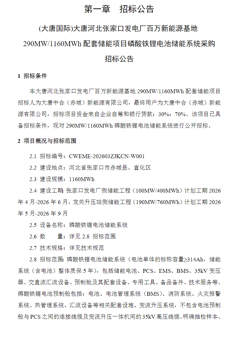
北极星储能网讯:2026年2月10日,大唐河北张家口发电厂百万新能源基地290MW/1160MWh配套储能项目发布磷酸铁锂电池储能系统采购招标公告,建设地点为河北省张家门市赤城县、宣化区。
100MIW/400MWh储能系统布置丁张家口发中厂500kV升压站旁,190MW/760MWh储能系统布置在龙关300MW光伏项目升压站旁。
招标范围要求电池单体的标称容量≥314Ah,储能系统(含电池)整体质保5年。采购的储能系统包括储能电池、PCS、EMS、BMS、35kV变压器、交直流汇流设备、预制舱及其配套设备、专用工月、备品备件、技术服务等磷酸铁电池预制舱包括电池、电池管理系统(BMS)、消防系统、火灾报警系统、热管理系统、汇流设备等相关配套设施、变流升压系统,不包含电池预制阶与PCS之闻的连接线缆及变流1压一体机闻的35V高压线缆。
项目要求投标人近3年应具有至少一个单体项目容量200MWh及以上的储能系统集成设备的投产运行业绩(至少包含电池预制舱或户外柜、PCS);近5年应累计合同业绩不低于2GWh,单体项目容量不低于40MWh的储能系统集成设各的供货业绩(至少包含电池预制舱、PCS)。
本项目不接受联合体投标。
原文如下:




发表评论