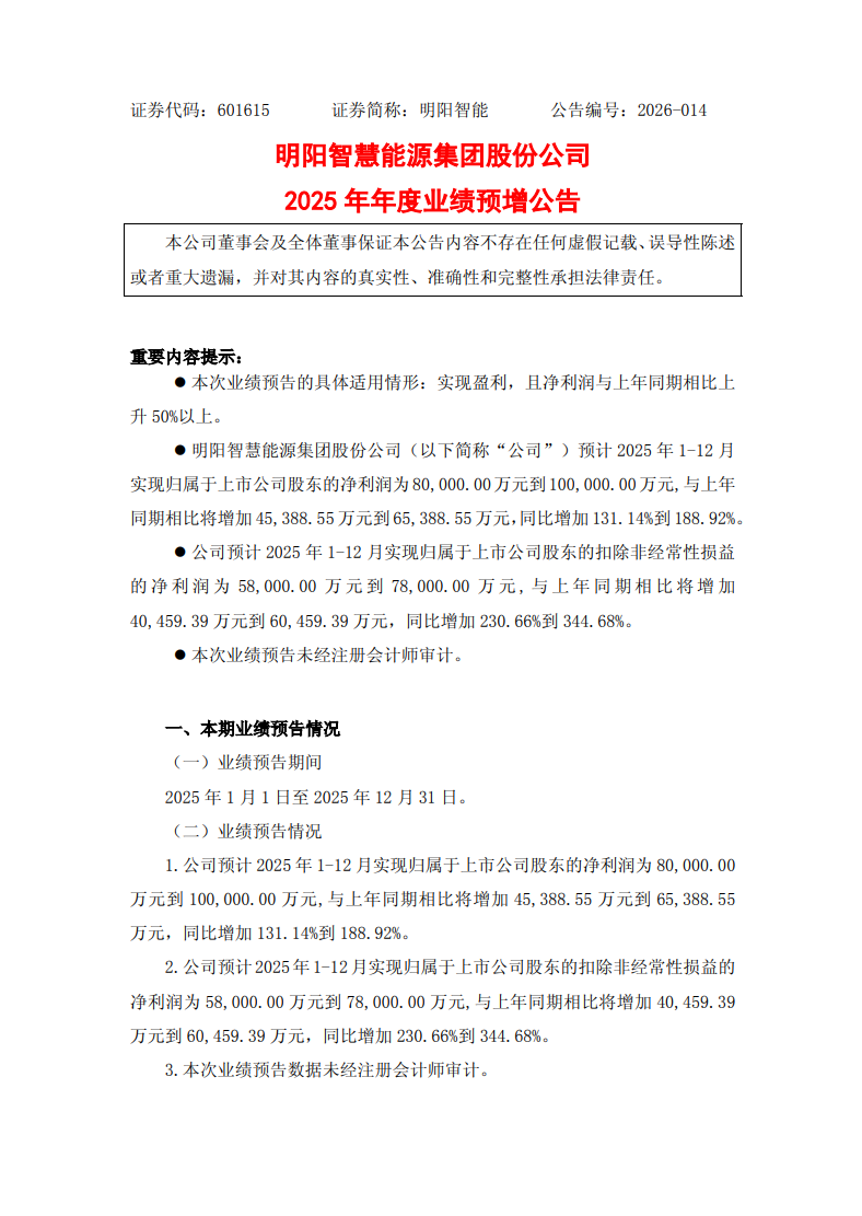
北极星风力发电网获悉,刚刚,明阳智慧能源集团股份公司(简称“明阳智能”)发布2025年年度业绩预增公告,核心财务指标呈现爆发式增长。
公告显示,公司预计2025年1至12月归属于上市公司股东的净利润将达到80,000.00万元至100,000.00万元,与上年同期相比,大幅增长131.14%至188.92%。
更为亮眼的是,其扣除非经常性损益的净利润预计为58,000.00万元到78,000.00万元,同比增幅高达230.66%到344.68%,显示出主营业务的强劲增长动能。


欢迎来到我的站
北极星风力发电网获悉,刚刚,明阳智慧能源集团股份公司(简称“明阳智能”)发布2025年年度业绩预增公告,核心财务指标呈现爆发式增长。
公告显示,公司预计2025年1至12月归属于上市公司股东的净利润将达到80,000.00万元至100,000.00万元,与上年同期相比,大幅增长131.14%至188.92%。
更为亮眼的是,其扣除非经常性损益的净利润预计为58,000.00万元到78,000.00万元,同比增幅高达230.66%到344.68%,显示出主营业务的强劲增长动能。


发表评论