12月24日,保锋(罗田县)储能科技有限公司发布保锋罗田200MW/400MWh独立储能电站项目招标公告,项目位于湖北省黄冈市罗田县,项目总投资54000万元(约合1.35元/Wh),资金来源为企业自筹。
据公告显示,该项目规划用地约40亩(合26680平方米),建设规模为200MW/400MWh磷酸铁锂储能系统,同步配套建设1座220kV升压站,装设2台120MVA主变压器,最终通过2回220kV线路接入当地220kV薄刀峰变电站。
本项目允许联合体投标。
原文如下:



欢迎来到我的站
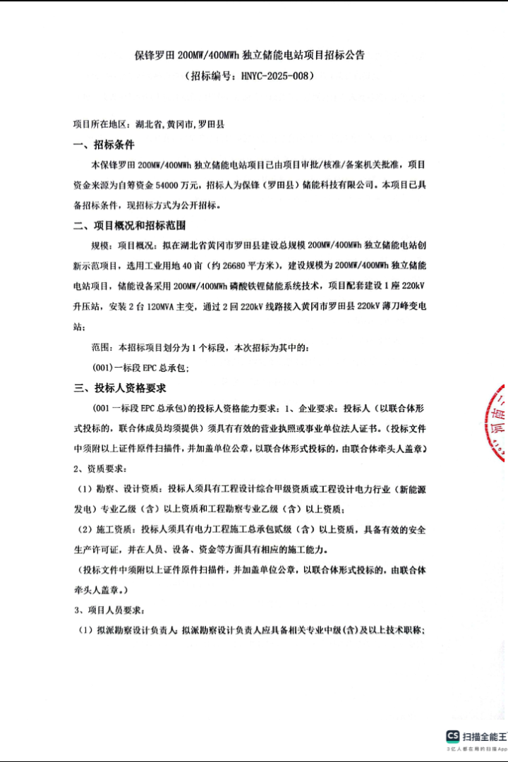
12月24日,保锋(罗田县)储能科技有限公司发布保锋罗田200MW/400MWh独立储能电站项目招标公告,项目位于湖北省黄冈市罗田县,项目总投资54000万元(约合1.35元/Wh),资金来源为企业自筹。
据公告显示,该项目规划用地约40亩(合26680平方米),建设规模为200MW/400MWh磷酸铁锂储能系统,同步配套建设1座220kV升压站,装设2台120MVA主变压器,最终通过2回220kV线路接入当地220kV薄刀峰变电站。
本项目允许联合体投标。
原文如下:



如果觉得文章对您有用,请随意打赏。
您的支持是我们继续创作的动力!
微信扫一扫
支付宝扫一扫
发表评论