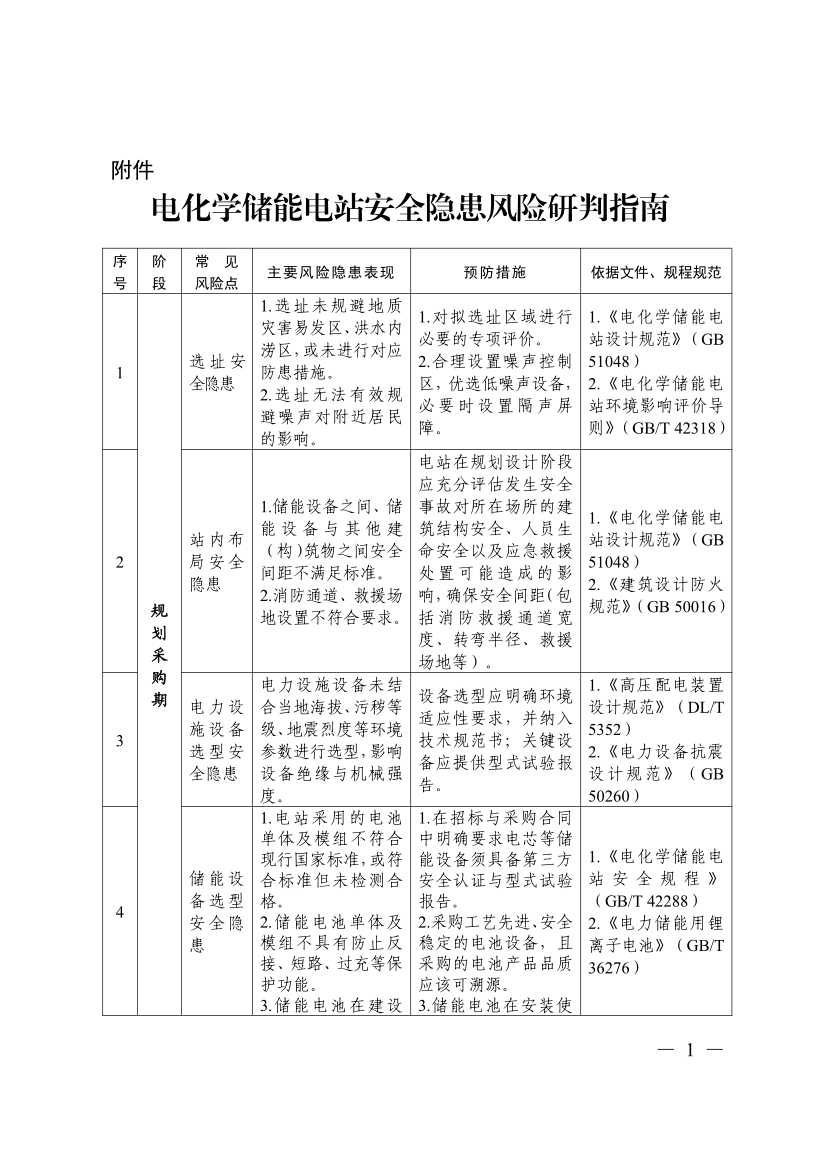
北极星储能网获悉,12月11日,四川省能源局发布关于做好电化学储能电站安全管理工作的通知,提到,共有22条电化学储能电站安全隐患风险研判指南,涵盖了从规划采购期-建设施工期-运营维护期-退役处置期四大方面。
其中,在预防措施中提到,建立严格的设备到货验收制度,同一储能舱内电芯必须为同一厂家、型号和批次,并留存验收记录。严格验收断路器、熔断器并按要求及时更换不合格设备。
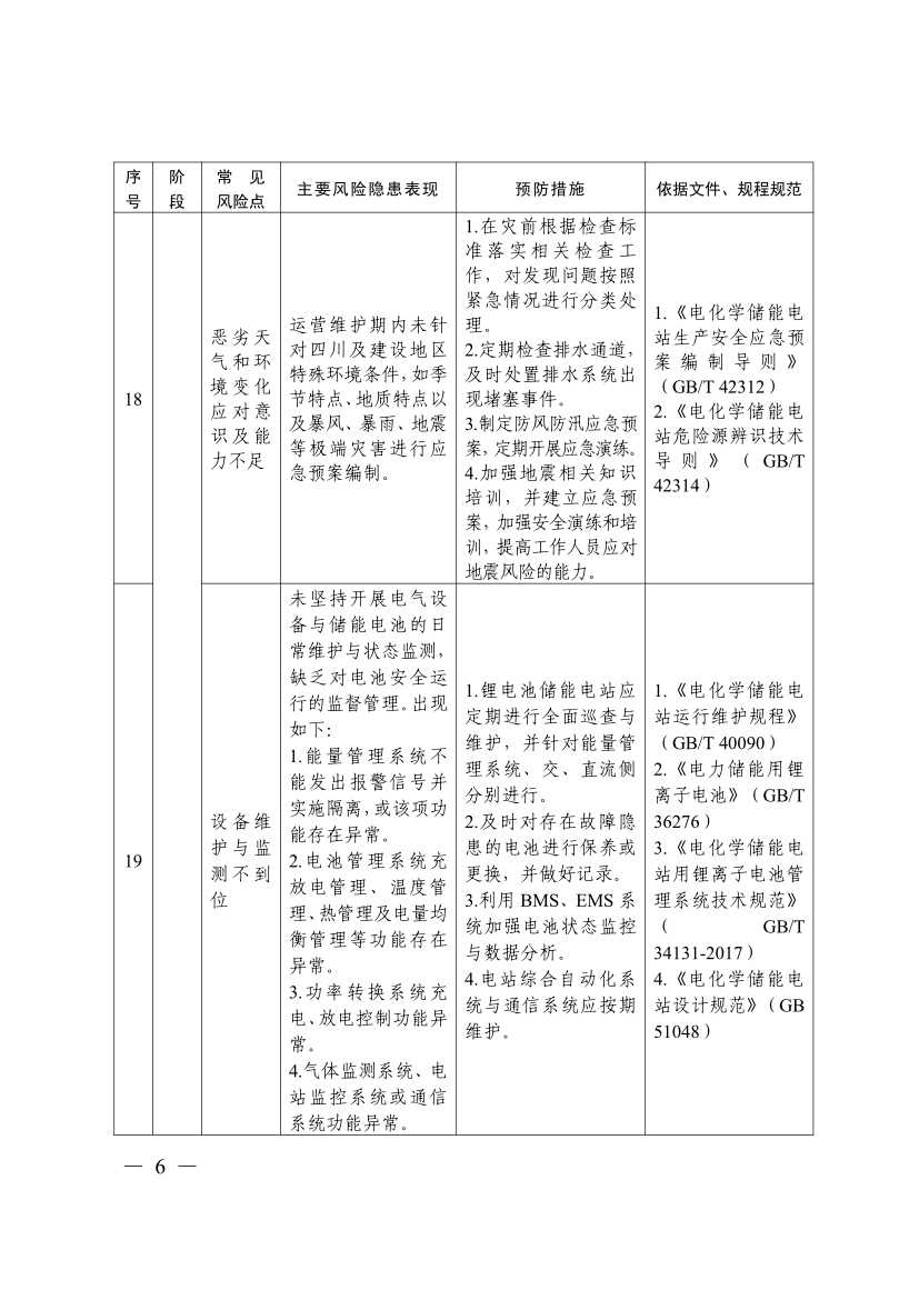
锂电池储能电站应定期进行全面巡查与维护,并针对能量管理系统、交、直流侧分别进行。及时对存在故障隐患的电池进行保养或更换,并做好记录。利用BMS、EMS系统加强电池状态监控与数据分析。电站综合自动化系统与通信系统应按期维护。
原文如下:

四川省能源局关于做好电化学储能电站安全管理工作的通知(川能源〔2025〕54号)
各市(州)能源行业主管部门、能源运行主管部门,有关企业:
为切实做好电化学储能电站安全生产工作,有效防范和坚决遏制电化学储能电站安全事故发生,支撑电化学储能电站安全稳定运行,根据《关于加强电化学储能安全管理有关工作的通知》(国能综通安全〔2025〕65号),我局组织研究制定了《电化学储能电站安全隐患风险研判指南》,现就有关事宜通知如下。
一、坚持压实安全责任
各市(州)能源行业主管部门、能源运行主管部门及有关企业要加强统筹协调和督促指导,按职责分工加强电化学储能电站建设、运行日常监管,督促项目业主严格落实储能电站安全管理要求。未明确电化学储能电站安全监管职责的市(州),能源行业主管部门要加强与本地区安全生产委员会沟通,协调推动尽早明确电化学储能电站建设和运行阶段的安全监管职责,明确情况反馈省能源局。按照《关于加强电化学储能安全管理有关工作的通知》要求,推动备案机关在备案文件中明确项目单位的安全生产主体责任,并落实项目安全监管责任;已备案的项目,应尽快逐项补充明确项目安全监管责任。
二、坚持常态化指导监督
市(州)能源行业主管部门、能源运行主管部门要根据职责分工,会同有关部门、相关领域专家,参考《电化学储能电站安全隐患风险研判指南》(见附件),常态化开展电化学储能电站安全隐患风险评估指导(原则上每季度不少于1次),督促项目业主落实各项隐患风险防控措施,确保电化学储能电站建设和运行安全风险有效管控。
三、坚持风险隐患立查立改和固化机制
项目业主要坚持风险隐患立查立改,需要固化的措施要及时建章立制或完善制度。重大事故隐患排除前或排除过程中无法保证安全的,应当暂停使用相关设施、设备。存在重大安全隐患的应立即停运整改,完成整改后按规定开展验收,验收通过后方可运营。
四、其他
国家出台电化学储能电站安全隐患风险研判相关指导文件前,暂参考《电化学储能电站安全隐患风险研判指南》开展相关工作。本通知执行过程中,如有问题和建议,请及时反馈省能源局。
附件:电化学储能电站安全隐患风险研判指南
四川省能源局
2025年12月10日







发表评论