北极星储能网获悉,12月5日,佛山市南海区里水镇瑶岗200MW/400MWh独立储能电站项目设计-采购-施工总承包招标公告发布。
本项目招标人为佛山市里能科技有限公司,招标控制价(最高投标限价)为391,014,283.00元,投标保证金为500,000.00元,折合单价为0.978 元/Wh。
本项目的建设规模:里水镇瑶岗200MW/400MWh独立储能电站项目,包含的工程项目有储能系统工程、220kV升压站工程、220kV线路工程、对侧220kV间隔扩建工程及相关的光纤通信工程。本项目独立储能部分设计建设规模为200MW/400MWh,本储能电站新建一座220kV升压站,安装1台容量为240MVA有载调压变压器。220kV高压配电装置采用户外GIS设备,220kV侧为单母线接线,主变采用户外布置。35kV侧为单母线两段母线接线方式。220kV出线规模为本期1回,预留1回;35kV储能回路规模为本期8回。总占地面积约38亩约25300平方米,建筑面积约809平方米。
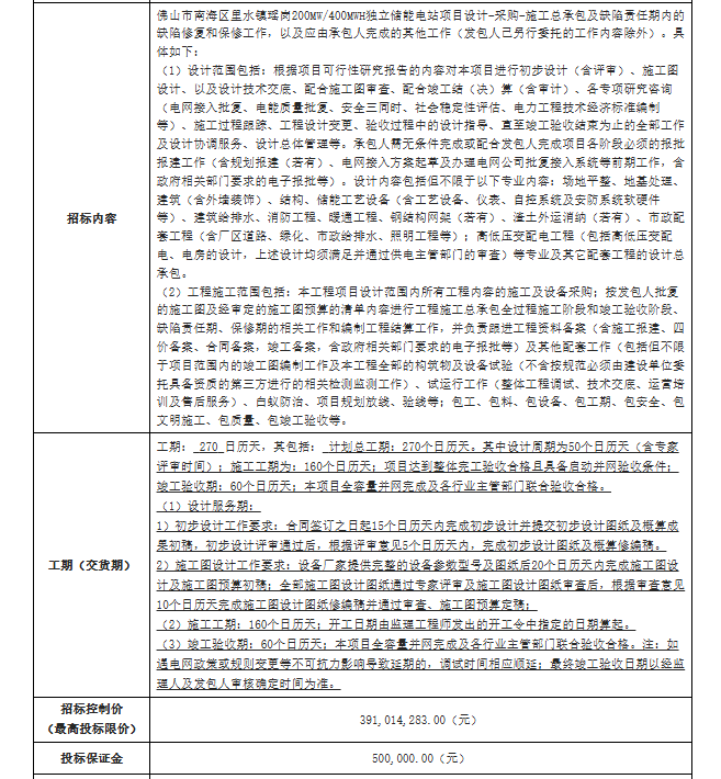
佛山市南海区里水镇瑶岗200MW/400MWH独立储能电站项目设计-采购-施工总承包及缺陷责任期内的缺陷修复和保修工作,以及应由承包人完成的其他工作(发包人已另行委托的工作内容除外)。具体如下:
(1)设计范围包括:根据项目可行性研究报告的内容对本项目进行初步设计(含评审)、施工图设计、以及设计技术交底、配合施工图审查、配合竣工结(决)算(含审计)、各专项研究咨询(电网接入批复、电能质量批复、安全三同时、社会稳定性评估、电力工程技术经济标准编制等)、施工过程跟踪、工程设计变更、验收过程中的设计指导、直至竣工验收结束为止的全部工作及设计协调服务、设计总体管理等。承包人需无条件完成或配合发包人完成项目各阶段必须的报批报建工作(含规划报建(若有)、电网接入方案起草及办理电网公司批复接入系统等前期工作,含政府相关部门要求的电子报批等)。设计内容包括但不限于以下专业内容:场地平整、地基处理、建筑(含外墙装饰)、结构、储能工艺设备(含工艺设备、仪表、自控系统及安防系统软硬件等)、建筑给排水、消防工程、暖通工程、钢结构网架(若有)、渣土外运消纳(若有)、市政配套工程(含厂区道路、绿化、市政给排水、照明工程等);高低压变配电工程(包括高低压变配电、电房的设计,上述设计均须满足并通过供电主管部门的审查)等专业及其它配套工程的设计总承包。
(2)工程施工范围包括:本工程项目设计范围内所有工程内容的施工及设备采购;按发包人批复的施工图及经审定的施工图预算的清单内容进行工程施工总承包全过程施工阶段和竣工验收阶段、缺陷责任期、保修期的相关工作和编制工程结算工作,并负责跟进工程资料备案(含施工报建、四价备案、合同备案,竣工备案,含政府相关部门要求的电子报批等)及其他配套工作(包括但不限于项目范围内的竣工图编制工作及本工程全部的构筑物及设备试验(不含按规范必须由建设单位委托具备资质的第三方进行的相关检测监测工作)、试运行工作(整体工程调试、技术交底、运营培训及售后服务)、白蚁防治、项目规划放线、验线等;包工、包料、包设备、包工期、包安全、包文明施工、包质量、包竣工验收等。
原公告如下:





发表评论