北极星风力发电网获悉,12月5日,中石油2025年风电机组集中采购(框架带量)招标项目评标结果公示。
包1招标机型为6.X机型,预计需求容量6750MW,7家整机商入围;
包2招标机型为5.X机型,预计需求容量200MW,6家整机商入围;
包3招标机型为7.X机型,预计需求容量200MW,7家整机商入围;
包4招标机型为8.X机型,预计需求容量500MW,7家整机商入围。

招标公告显示,项目容量区间5.X包含范围为5.0≤P<6.0;6.X包含范围为6.0≤P<7.0;7.X包含范围为7.0≤P<8.0;8.X包含范围为8.0≤P<9.0;风轮直径20Xm包含范围为200m≤Y<220m;塔筒参考高度为120米。
交货期:风电机组应在合同签订后90天内开始交货,并满足施工现场实际进度需要。
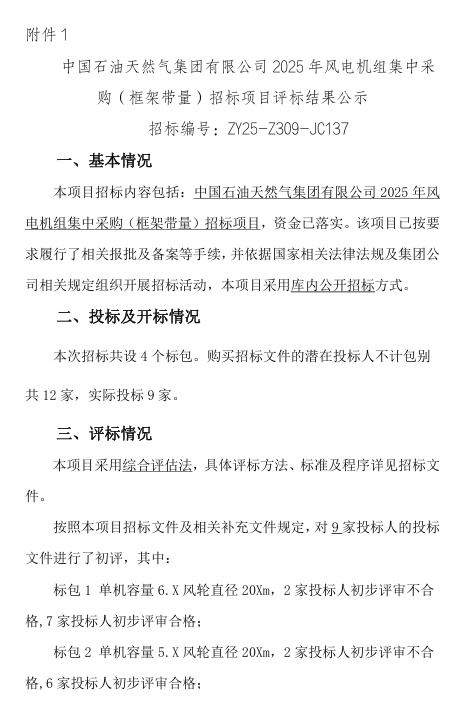
详情见下:



发表评论