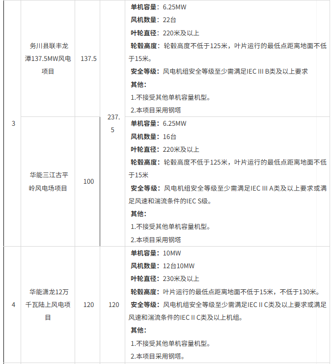
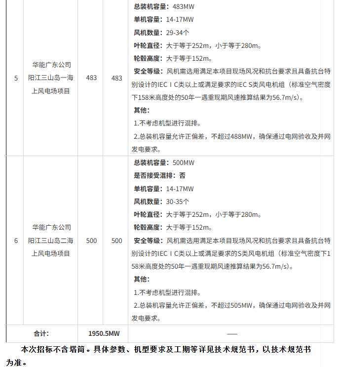
近日,华能河北黄骅市等11个风电项目共计1950.5MW风力发电机组及其附属设备集中采购开标。
开标信息显示,共有10家整机商竞标。根据招标公告,本次招标规模为1950.5MW,项目分为6个标段。标段5和标段6均为海上风电项目。

10月20日,华能河北黄骅市等11个风电项目共计1950.5MW风力发电机组及其附属设备集中采购预招标公告发布。





欢迎来到我的站
近日,华能河北黄骅市等11个风电项目共计1950.5MW风力发电机组及其附属设备集中采购开标。
开标信息显示,共有10家整机商竞标。根据招标公告,本次招标规模为1950.5MW,项目分为6个标段。标段5和标段6均为海上风电项目。

10月20日,华能河北黄骅市等11个风电项目共计1950.5MW风力发电机组及其附属设备集中采购预招标公告发布。





如果觉得文章对您有用,请随意打赏。
您的支持是我们继续创作的动力!
微信扫一扫
支付宝扫一扫
发表评论