北极星储能网讯:11月25日晚,龙洲股份公告显示,其控股孙公司东莞中汽宏远汽车有限公司因2018年对外销售的电动公交车动力电池有故障或异常衰减。最近已被广东东莞的两大公交公司起诉,涉案索赔金额达4.31亿元。相关案件已由东莞市第一人民法院立案,处于一审待判决阶段。
值得注意的是,其实同样问题印发的故障远不止于此,历史数据显示,中汽宏远对外销售的1196辆纯电动公交车因同样动力电池故障已经停运938辆,故障率高达78.4%。
龙洲股份表示,将督促中汽宏远向电池供应商微宏动力索赔。


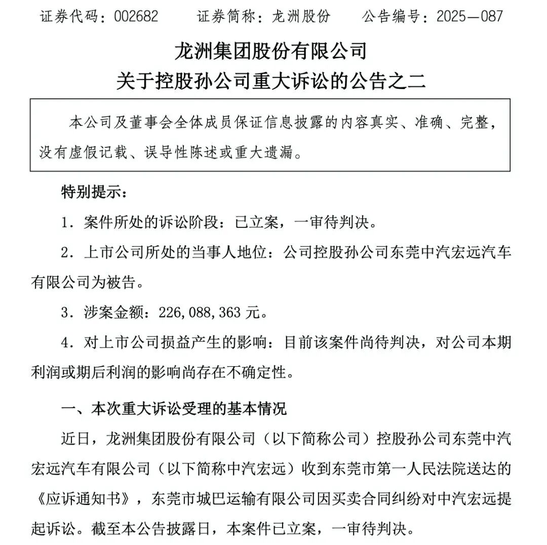
中汽宏远为两起诉讼的被告方,原告分别为东莞巴士有限公司、东莞市城巴运输有限公司,两起案件涉案金额分别为2.05亿元、2.26亿元,合计金额约4.31亿元。
原告东莞巴士有限公司是大型国有企业,也是东莞规模最大的公交公司。公开资料显示,截至2024年6月底东莞巴士拥有339条线路、5311辆运营车辆。另一位原告东莞市城巴运输有限公司则是东莞巴士有限公司全资子公司。
被告中汽宏远是龙洲股份控股孙公司,其全资子公司龙岩市新宇汽车销售服务有限公司持有中汽宏远51%股权。
案件一
2018年10月,东莞巴士有限公司和东莞市城巴运输有限公司通过公开招标,向被告中汽宏远分别采购250辆和422辆配置锰酸锂动力电池的纯电动公交车,其中动力电池生产厂家为微宏动力系统(湖州)有限公司,相关合同约定动力电池质保期为8年。
然而,上述纯电动公交车在交付使用不到三年,就陆续出现动力电池故障或者异常衰减情况,并导致车辆大面积停运。
其中东莞巴士反馈是从自2021年10月起开始陆续出现问题,而东莞市城巴运输有限公司则自2021年1月起发现类似问题,并引发停运。
为此,东莞巴士要求法院判决赔偿各项费用合计20534.52万元。其中包括:要求中汽宏远赔偿故障车辆停运损失合计20521.4万元,另外还要支付律师费131204.8元及担保(保险)费;与此同时,东莞巴士也将东莞市合盈非融资性担保有限公司列为被告,要求其在担保限额9501975元范围内承担连带清偿责任。
东莞城巴运输则要求法院判决赔偿各项费用合计22608.84万元。其中包括:要求中汽宏远赔偿故障车辆停运损失合计22600万元,另外还要支付律师费88363元及担保(保险)费。
值得注意的是,中汽宏远已与两位原告就故障车辆质保及维修事宜达成一致,且签订了相关协议,并已经开始履行。龙洲股份公告称,目前相关售后维修工作已基本完成。东莞城巴运输有限公司相关维修工作基本完成),且中汽宏远已将上述250辆、422辆公交车的售后维修相关费用计入2024年度分别计提。
另外,龙洲股份还称,将督促中汽宏远就动力电池问题产生的维修费用及停运赔偿损失向微宏动力追偿。
此外龙洲股份披露,截至目前公司及控股公司涉及的小额诉讼、仲裁事项累计金额8328.52万元,占公司2024年净资产的7.16%。
但实际上,中汽宏远已经遭到起诉。2025年8月5日,龙洲股份公告称,控股孙公司中汽宏远收到东莞市第二人民法院送达的《传票》,原告东莞市滨海湾公共交通有限公司因买卖合同纠纷对中汽宏远提起诉讼,涉案金额1.23亿元。
案件二
另外有资料显示,中汽宏远目前其实还有其他相关诉讼案件,而其被起诉的原因均是因为所销售电动公交车的动力电池存在故障。
2019年9月,原告东莞市滨海湾公共交通有限公司通过公开招标,确认向中汽宏远采购166辆纯电动公交车,其中配置的锰酸锂动力电池为微宏生产。双方于2019年9月10日签订采购合同及其附属协议,约定动力电池质保期为8年。自2021年9月开始,部分车辆陆续出现动力电池故障或者异常衰减情况,并导致车辆大面积停运。为此,东莞市滨海湾公共交通有限公司要求中汽宏远履行质保义务、赔偿故障车辆停运损失、支付原告律师费、担保(保险)费。
同时,东莞市滨海湾公共交通有限公司也将东莞市合盈非融资性担保有限公司列为被告,要求其在担保限额1260.85万元的范围内,对中汽宏远应承担的案涉债务承担连带清偿责任。
而根据龙洲股份在2025年1月披露的售后维修工作进展,中汽宏远曾在2018年和2019年先后销售给五家公交公司共计1196辆搭载微宏动力的锰酸锂快充动力电池的宏远牌纯电动公交车,而动力电池故障已导致938辆公交车陆续停驶,故障率高达78.4%。受到影响的公交公司包括:东莞巴士有限公司、东莞市城巴运输有限公司、东莞市水乡新城公共汽车有限公司、东莞市松山湖公共交通有限公司和东莞滨海湾公共交通有限公司。
另外,龙洲股份也表示,就动力电池售后维修费用以及因车辆停运造成的赔偿损失等,将进一步督促中汽宏远向微宏动力进行追偿。
龙洲股份近三年多以来持续亏损,2022年至2024年间,净利润分别亏损7922.69万元、3.52亿元、3.48亿元。而在2025年前三季度,龙洲股份营业收入18.25亿元、同比下降26.61%,净利润为-9563.57万元,同比下降32.45%;扣非归母净利润为-1.16亿元,同比下降44.24%。
而11月28日,龙洲股份发布公告显示,受新能源客车市场更新放缓等因素影响,针对订单不足的情况,中汽宏远其实已经自2024年1月1日起临时停工停产,而且后续延长停工停产至2025年11月30日。
发表评论