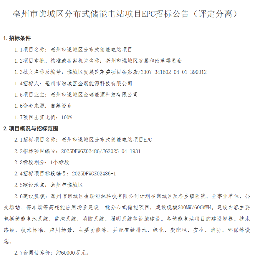
11月28日,亳州市谯城区分布式储能电站项目EPC招标公告发布。
项目招标人为和项目业主均为亳州市谯城区金瑞能源科技有限公司,该公司为亳州市谯城区能源产业发展集团有限公司控股的国有独资企业。
该项目位于安徽省亳州市谯城区,项目业主计划在谯城区及各乡镇医院、企事业单位,公交场站、停车场等高耗能应用场景建设一批分布式储能项目,建设规模300MW/600MWh。自筹资金,合同预估金额60000万元,折合单价1元/Wh。
建设内容主要包括储能电池系统、监控系统、消防系统、照明系统等设施建设。各储能电站项目的建设规模、技术技术标准、应用场景、主要功能等。并配套给排水、绿化、变配电、安全、消防、环保等设施。
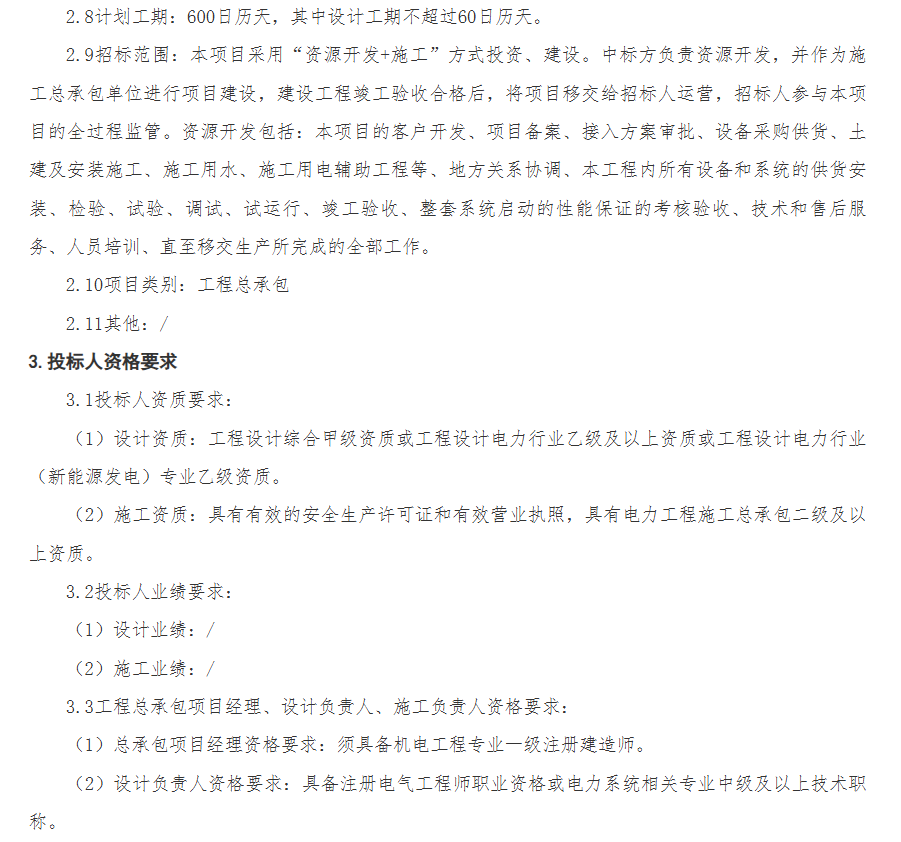
项目招标范围为:本项目采用“资源开发+施工”方式投资、建设。中标方负责资源开发,并作为施工总承包单位进行项目建设,建设工程竣工验收合格后,将项目移交给招标人运营,招标人参与本项目的全过程监管。
资源开发包括:本项目的客户开发、项目备案、接入方案审批、设备采购供货、土建及安装施工、施工用水、施工用电辅助工程等、地方关系协调、本工程内所有设备和系统的供货安装、检验、试验、调试、试运行、竣工验收、整套系统启动的性能保证的考核验收、技术和售后服务、人员培训、直至移交生产所完成的全部工作。
详情如下:



发表评论