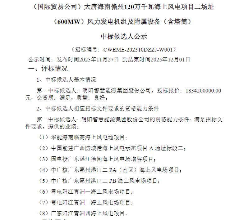
北极星风力发电网获悉,11月27日,大唐云南罗平山、骑龙山、丰乐风电场325.5MW改造升级项目风力发电机组及附属设备(含塔筒)、大唐海南儋州120万千瓦海上风电项目二场址(600MW)风力发电机组及附属设备(含塔筒)、大唐新疆哈密伊州区100万千瓦风电项目标段一(500MW)风力发电机组及附属设备(含塔筒)(二次)中选候选人公示,总装机规模1425.5MW,金风科技、明阳智能、三一重能分别中标。
招中标详情如下:
01



02


03




欢迎来到我的站
北极星风力发电网获悉,11月27日,大唐云南罗平山、骑龙山、丰乐风电场325.5MW改造升级项目风力发电机组及附属设备(含塔筒)、大唐海南儋州120万千瓦海上风电项目二场址(600MW)风力发电机组及附属设备(含塔筒)、大唐新疆哈密伊州区100万千瓦风电项目标段一(500MW)风力发电机组及附属设备(含塔筒)(二次)中选候选人公示,总装机规模1425.5MW,金风科技、明阳智能、三一重能分别中标。
招中标详情如下:
01



02


03




如果觉得文章对您有用,请随意打赏。
您的支持是我们继续创作的动力!
微信扫一扫
支付宝扫一扫
发表评论