各有关单位:
根据联盟团体标准制修订计划《关于 2024 年度第二批联盟标准立项的公告》(储能联盟[2024]19号),由中国石油大学(华东)牵头制定的《储能用浸没式冷却液性能测试方法》(立项编号:CNESA2024007)团体标准已完成征求意见稿,为确保标准的科学性、严谨性和实用性,根据《中关村储能产业技术联盟标准管理办法》,现就上述标准征求意见稿(详见附件1),正式向社会第二次公开征求意见。
如各有关单位有任何意见或建议,请填写《中关村储能产业技术联盟团体标准征求意见表》(详见附件2),以电子邮件形式将意见表反馈至联盟。意见反馈截止时间为2025年12月31日。




















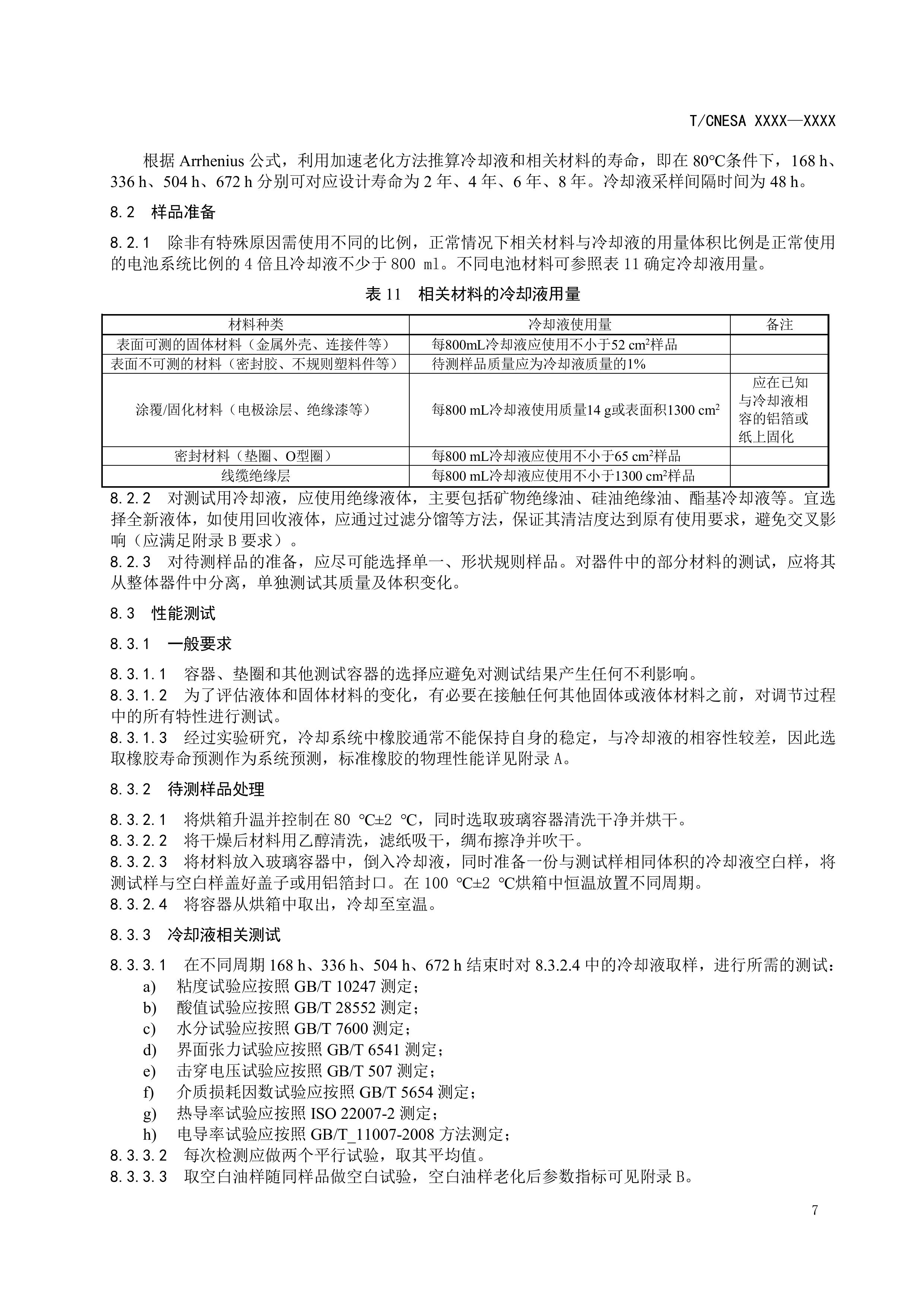
发表评论