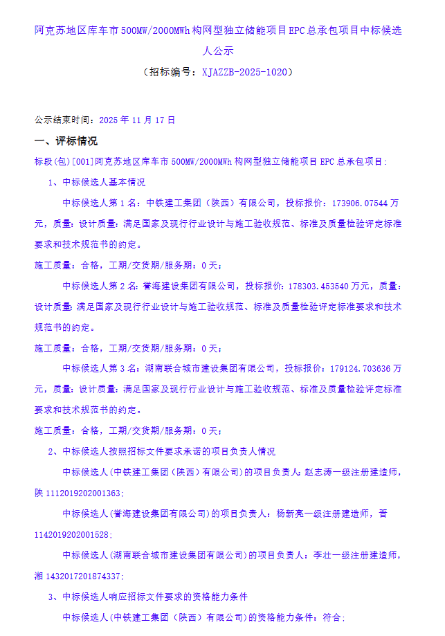
北极星储能网获悉,11月13日,阿克苏地区库车市500MW/2000MWh构网型独立储能项目EPC总承包项目中标候选人公示。
第一中标候选人为中铁建工集团(陕西)有限公司,投标报价173906.07544万元,折合单价0.870元/Wh;
第二中标候选人为誉海建设集团有限公司,投标报价178303.45354万元,折合单价0.892元/Wh;
第三中标候选人为湖南联合城市建设集团有限公司,投标报价179124.703636万元,折合单价0.896元/Wh。

项目招标人为新疆保铁节能有限责任公司,项目新建500MW/2000MWh独立储能电站1座,220kV汇集站及配套送出工程,采用磷酸铁锂技术路线同期建设辅助设施消防系统、温控系统、配套用房等配套附属设施。项目资金来源为自筹资金187700万元,折合单价0.9385元/Wh。


发表评论