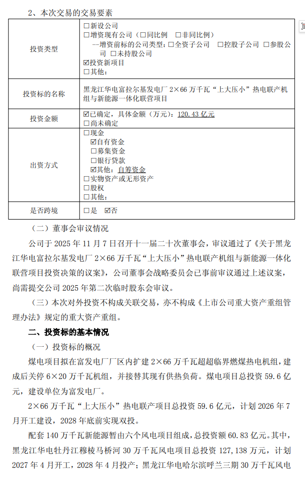
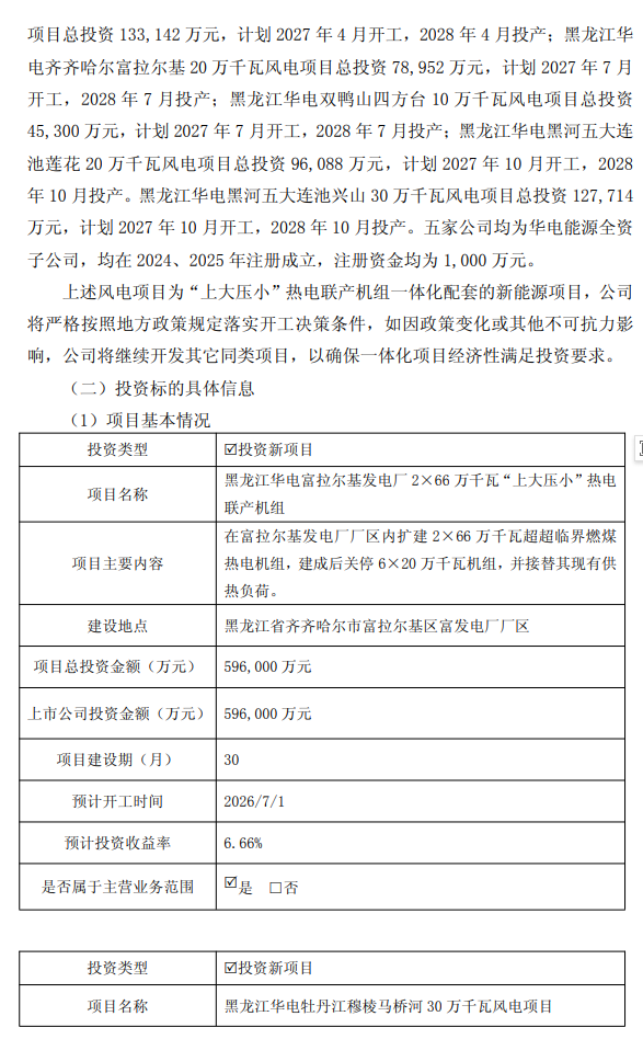
北极星风力发电网获悉,2025年11月8日,华电能源发布公告,拟投资120.43亿元建设黑龙江华电富拉尔基发电厂2×66万千瓦“上大压小”热电联产机组与新能源一体化联营项目。
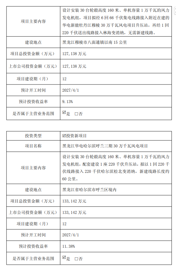
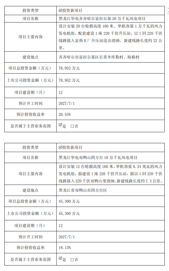
该项目包含两大板块,其中煤电项目投资59.6亿元,计划2026年7月开工,2028年底双投,建成后将关停6×20万千瓦旧机组并承接现有供热负荷;配套新能源项目总投资60.83亿元,由6个风电项目组成,总装机容量140万千瓦,分布于牡丹江、哈尔滨、齐齐哈尔等多地,计划2027年4月至10月分批开工,2028年同期投产。
项目已通过公司董事会审议,尚需提交2025年第二次临时股东会审议,部分风电项目已取得核准或用地预审批复。项目实施将助力公司绿色转型,提升盈利能力,但同时面临燃煤运输、电网外送、审批流程及建设周期等相关风险。








原标题:华电能源投建1.4GW风电项目!
发表评论