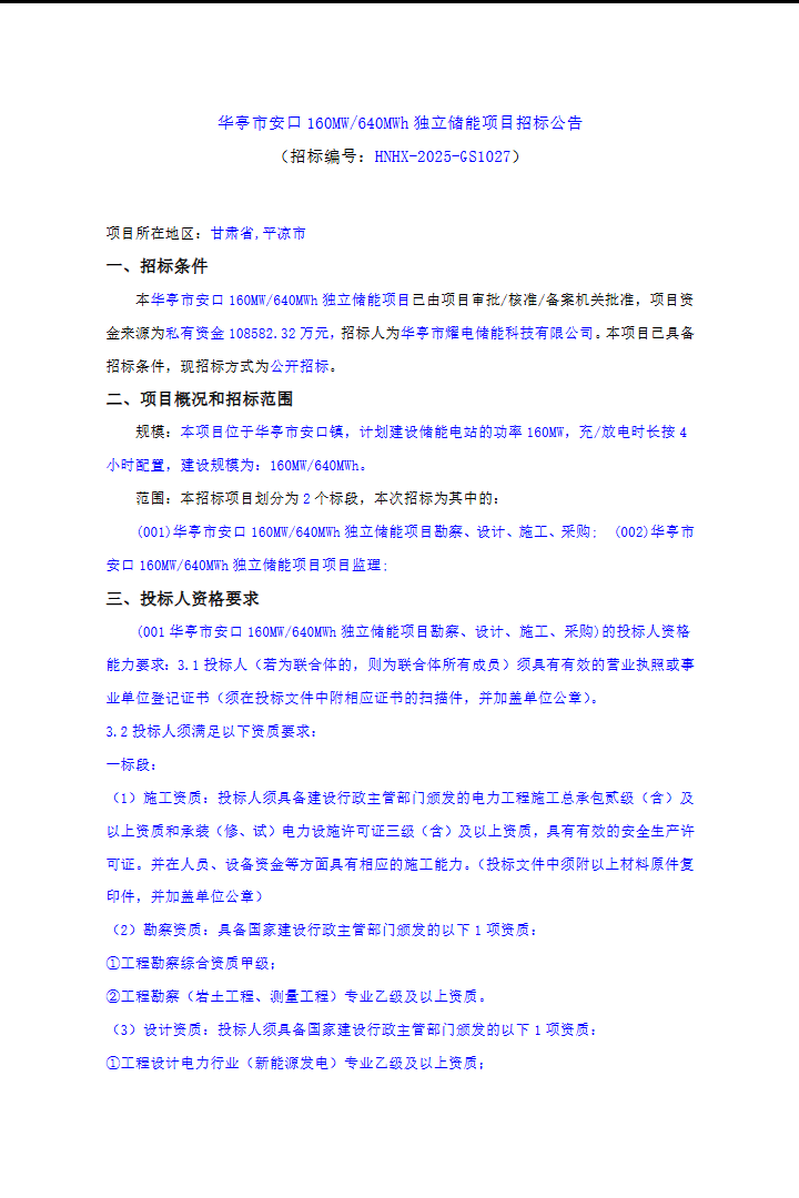
近日,甘肃华亭市安口160MW/640MWh独立储能项目招标公告发布。该项目招标人为华亭市耀电储能科技有限公司,资金来源为私有资金,金额达108582.32万元。项目位于华亭市安口镇,计划建设储能电站功率为160MW,充/放电时长按4小时配置,整体建设规模为160MW/640MWh。
原文如下:




欢迎来到我的站
近日,甘肃华亭市安口160MW/640MWh独立储能项目招标公告发布。该项目招标人为华亭市耀电储能科技有限公司,资金来源为私有资金,金额达108582.32万元。项目位于华亭市安口镇,计划建设储能电站功率为160MW,充/放电时长按4小时配置,整体建设规模为160MW/640MWh。
原文如下:




如果觉得文章对您有用,请随意打赏。
您的支持是我们继续创作的动力!
微信扫一扫
支付宝扫一扫
发表评论