北极星风力发电网获悉,10月24日晚,金风科技披露2025年三季度报告。
根据其三季度报,金风科技2025年前三季度实现营收481.5亿元,同比上涨34.34%;实现归母净利润25.84亿元,同比增加44.21%。
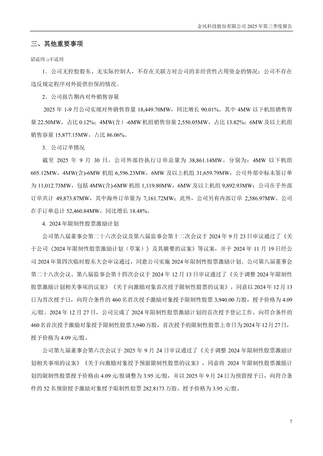
金风科技还披露了第三季度单季度主要财务数据,第三季度实现营收196.1亿元,同比增加25.4%;实现净利10.97亿元,同比增加170.64%。

其财报显示,营收增加主要原因为,本期本公司风机及零部件销售规模增加。净利增加原因为,本期本公司毛利额及公允价值变动收益增加,减去投资收益减少等。
对外销售容量情况方面,金风科技财报指出,2025年1-9月实现对外销售容量18,449.70MW,同比增长90.01%。其中4MW以下机组销售容量22.50MW,占比0.12%;4MW(含)-6MW机组销售容量2,550.05MW,占比13.82%;6MW及以上机组销售容量15,877.15MW,占比86.06%。
在手订单情况方面,财报显示,截至2025年9月30日,金风科技外部待执行订单总量为38,861.14MW,分别为:4MW以下机组605.12MW,4MW(含)-6MW机组6,596.23MW,6MW及以上机组31,659.79MW;公司外部中标未签订单为11,012.73MW,包括4MW(含)-6MW机组1,119.80MW,6MW及以上机组9,892.93MW;公司在手外部订单共计49,873.87MW,其中海外订单量为7,161.72MW;此外,公司另有内部订单2,586.97MW。公司在手订单总计52,460.84MW,同比增长18.48%。
详情见下:














原标题:金风科技三季度业绩出炉:净利润25.84亿元
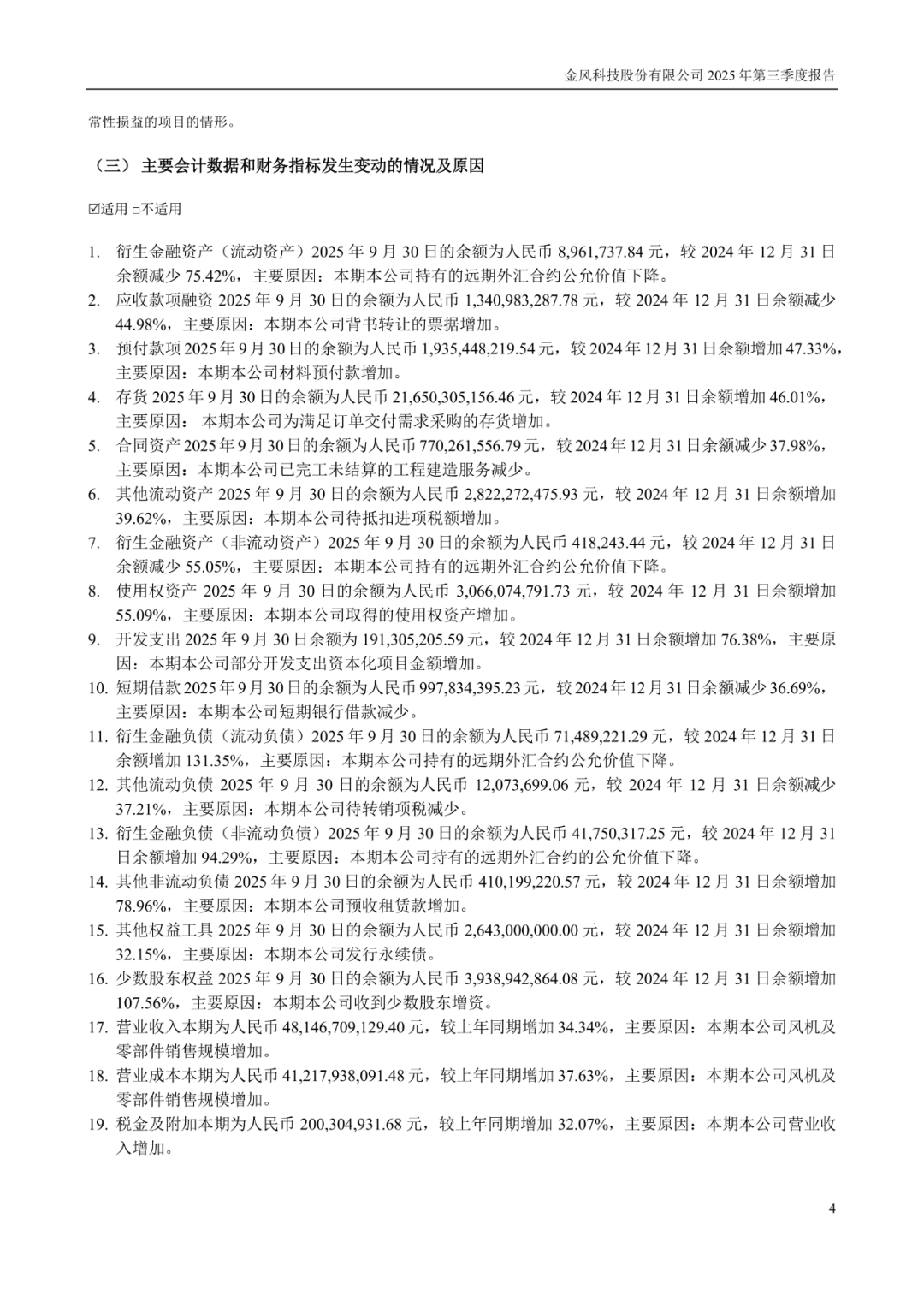
发表评论