9月3日,浙江省发改委公开征求《浙江省新能源上网电价市场化改革实施方案(征求意见稿)》及配套实施细则意见。
根据披露,本次征求意见稿共涉及“1+3”省级配套政策,包括《浙江省新能源上网电价市场化改革实施方案》(以下简称“总体方案”)、《浙江省新能源可持续发展价格结算机制实施细则》(以下简称“结算细则”)、《浙江省新能源发电成本测算细则》(以下简称“成本测算细则”)和《浙江省新能源增量项目机制电价竞价实施细则》(以下简称“竞价细则”)。
存量项目
1.机制电价,与现行价格政策有序衔接,明确为0.4153元/千瓦时;通过竞争性配置形成上网电价的,按照现行价格执行。
2.机制电量,根据机制电量比例乘实际上网电量确定。项目每年可自主确定次年机制电量比例一次,但不得高于上一年;新能源存量项目首次确定机制电量比例时,统调新能源项目(除已开展竞争性配置的新能源项目)不得高于90%,其他新能源项目不得高于100%;参与过绿电交易的新能源项目,机制电量比例上限根据绿电交易结算电量占其总上网电量比例计算,并设置比例上限最小值。
鼓励新能源项目通过设备更新、改造升级等方式提升竞争力、参与市场竞争;项目全容量投产后,按规定进行更新的,更新前装机规模参照原项目政策实施,新增装机所产生电量,不参与机制电价。
3.执行期限,享有国家可再生能源补贴(以下简称“新能源补贴”)的新能源项目,参照新能源补贴期限执行;无新能源补贴的,执行期限按照全容量投产之日起满20年与发电量达到全生命周期合理利用小时数对应电量折算期限较早者确定,执行期限届满后,次月不再执行机制电价。
增量项目
1.机制电价、机制电量,通过全省集中性竞价确定,实行分类组织竞价。分类组织竞价时,同一年度竞价采用相同的竞价上限、下限。参与深远海(国管海域)风电竞价主体较为集中的,不单独组织竞价,可由“根据项目成本调查结果,与其他类型竞价结果联动”等市场化方式形成机制电价。除统调新能源项目外,其他新能源项目应在全容量投产后参与竞价。
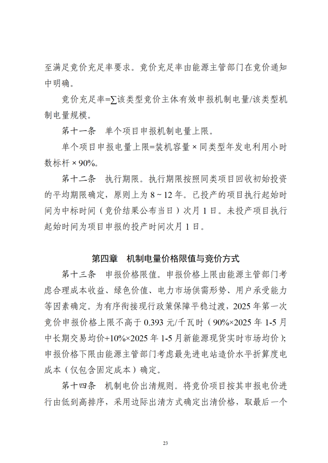
为有序衔接现行政策保障平稳过渡,2025年第一次竞价申报价格上限不高于0.393元/千瓦时(90%×2025年1-5月中长期交易均价+10%×2025年1-5月新能源现货实时市场均价);申报价格下限由能源主管部门考虑最先进电站造价水平折算度电成本(仅包含固定成本)确定。
2.每年新增机制电量总规模,参考上年可再生能源消纳责任权重完成情况制定;组织首次竞价时,总规模与当前新能源非市场化电量比例衔接,并按照实际执行政策的月份进行折算。
3.执行期限,按照同类项目回收初始投资的平均期限确定;起始时间按项目申报的全容量投产时间确定,入选时已投产的项目按入选时间确定。中标后未按期全容量投产的,按照相关细则条款予以考核。
执行期限按照同类项目回收初始投资的平均期限确定,原则上为8~12年。
总体方案明确,新能源项目(风电、光伏发电,下同)上网电量全部进入电力市场。其中统调新能源项目按照相关市场规则,以“报量报价”方式参与现货市场,加快实现自愿参与日前市场。其他新能源项目作为价格接受者参与现货市场,按照现货实时市场同类项目(分风电、光伏两类)月度平均价格结算;具备条件的可以“报量报价”方式参与现货市场。
新能源项目通过绿电交易形式参与中长期交易。新能源参与绿电交易的申报和成交价格分别明确电能量价格和相应绿色电力证书价格。适时推广多年期绿电交易机制,鼓励分布式新能源通过聚合商参与绿电交易。
现货市场正式运行期间,新能源项目不再承担调频、备用等辅助服务市场费用。
详情见下:
| 为贯彻落实《国家发展改革委 国家能源局关于深化新能源上网电价市场化改革促进新能源高质量发展的通知》(发改价格〔2025〕136号)文件要求,我委(局)编制了《浙江省新能源上网电价市场化改革实施方案(征求意见稿)》及配套实施细则,现公开征求社会意见。为确保新能源项目结算、竞价等工作有序开展,本次征求意见时间为2025年9月3日至9月10日,请以电子邮件或信函方式,将意见建议反馈至浙江省发展改革委(能源局)能源综合处,并注明“浙江省新能源上网电价市场化改革实施方案反馈意见建议”字样。 联系人:刘斌;联系电话:0571-87058256; 邮箱:SNYJnyzhc@163.com; 地址:杭州市西湖区省府路8号,邮编:310025。 企事业单位反馈意见,请注明单位名称、组织代码、联系人、联系方式。个人反馈意见,请注明姓名、身份证号、联系方式。 附件:《浙江省新能源上网电价市场化改革实施方案(征求意见稿)》及配套实施细则 浙江省发展和改革委员会 浙江省能源局 2025年9月3日 |
































发表评论