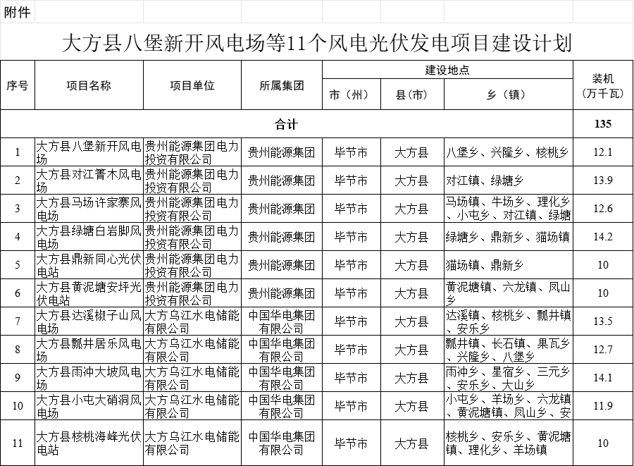
9月2日,贵州省能源局发布《关于下达大方县八堡新开风电场等11个风电光伏发电项目建设计划的通知》,此次共下发了11个风、光项目清单,总装机规模达1350MW,其中光伏项目装机300MW,风电项目装机1050MW。
详情见下:


欢迎来到我的站
9月2日,贵州省能源局发布《关于下达大方县八堡新开风电场等11个风电光伏发电项目建设计划的通知》,此次共下发了11个风、光项目清单,总装机规模达1350MW,其中光伏项目装机300MW,风电项目装机1050MW。
详情见下:


如果觉得文章对您有用,请随意打赏。
您的支持是我们继续创作的动力!
微信扫一扫
支付宝扫一扫
发表评论