×
网站公告
欢迎来到我的站
查看详情
首页
新能源
光伏
风能
储能
新能源车
分享
论坛
登录
向日葵
首页
新能源
光伏
风能
储能
新能源车
分享
论坛
登录
首页
光伏
正文
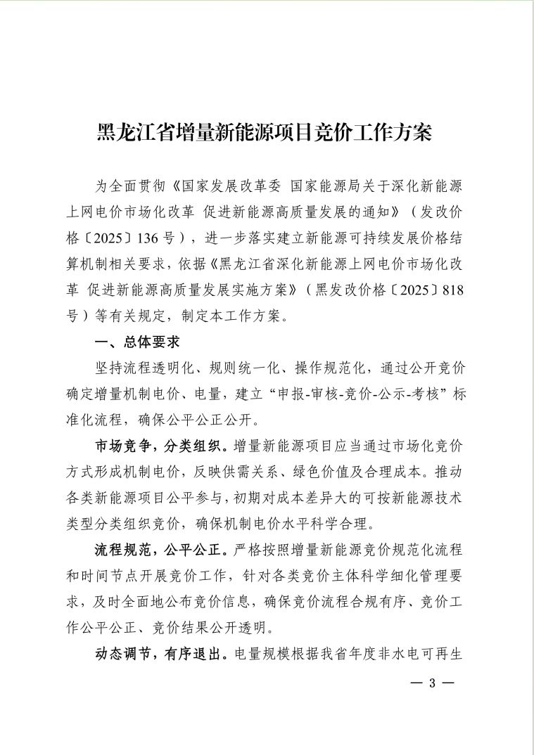
黑龙江省增量新能源项目竞价“特急”文件印发!
2025-10-12
光伏
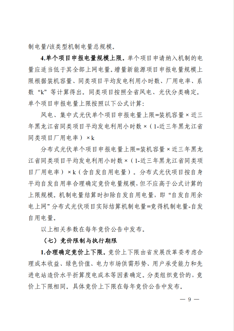
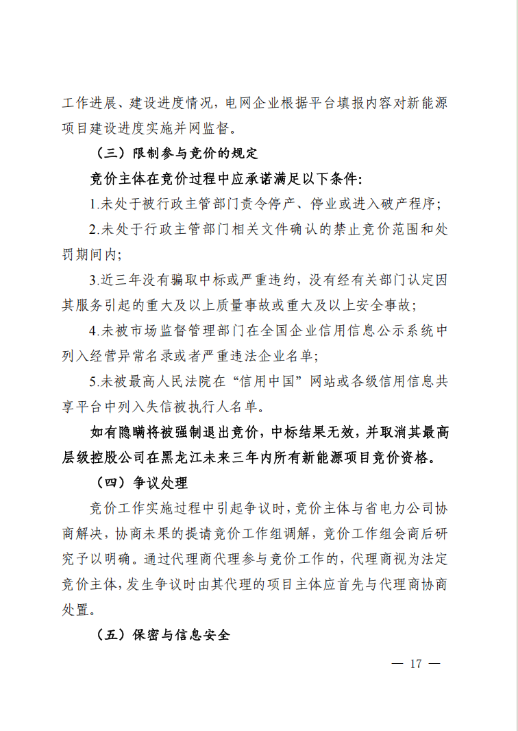
10月10日,国网黑龙江省电力有限公司关于印发黑龙江省增量新能源项目竞价工作方案的通知公布。
文件如下:
版权所有:
向日葵
文章标题:
黑龙江省增量新能源项目竞价“特急”文件印发!
文章链接:https://www.sunv.ltd/?post=1033
本站文章均为原创,未经授权请勿用于任何商业用途
推荐阅读
云南290MW光伏项目竞配:中广核、云鑫新能、远景入围
上海开展国家级零碳园区建设申报
山东启动机制电价竞价:光伏竞价区间0.123-0.35元/千瓦时
含多个光伏项目!江苏2026年重大项目清单发布
宁夏首个通过核准的风光同场项目光伏Ⅱ标正式开工
谨防上当受骗!江苏无锡锡山区发布防范屋顶光伏项目建设风险告知书!
千亿级能源国企重组获批!
阳光、隆基、特变、通威等25家企业登榜《2025胡润中国500强》
募资90亿,电建新能IPO获受理!
河北下发2026年第一批绿电直连项目清单
上一篇
光伏龙头“挺进”沙戈荒
下一篇
黑龙江新能源竞价:风光竞价区间0.114-0.3元/度、单个项目比例≤85%
相关文章
合康新能拟向美的募资16.52亿元 加码光储赛道!
2026-03-02
2家光伏企业,破产!
2026-03-20
2.6GW!宁夏中卫绿电园区新能源项目竞配
2026-02-25
上海发布第十六批分布式光伏发电碳普惠减排项目清单
2026-02-25
吉林:一般工商业分布式光伏余电上网比例上限调整为50%
2026-03-01
与小米合作车载光伏?李创奇在线辟谣:假的
2026-03-10
发表评论
还没有评论
静卧听雨
登录
注册
最新文章
历史上的今天 (4月24日)
2026-04-24
历史上的今天 (4月23日)
2026-04-23
历史上的今天 (4月22日)
2026-04-22
历史上的今天 (4月21日)
2026-04-21
历史上的今天 (4月20日)
2026-04-20
最新评论
搜索
科普
历史上的今天
发表评论