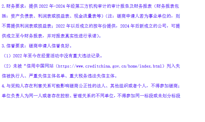
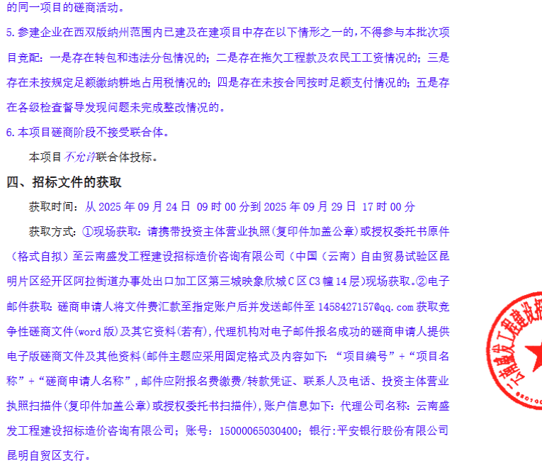
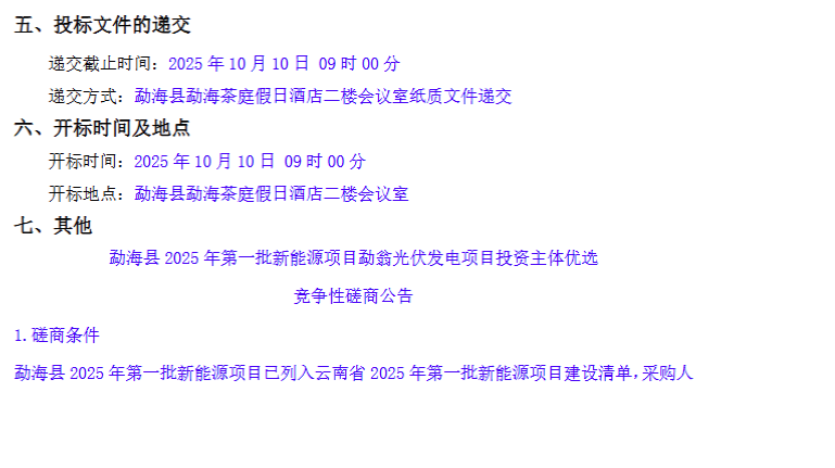
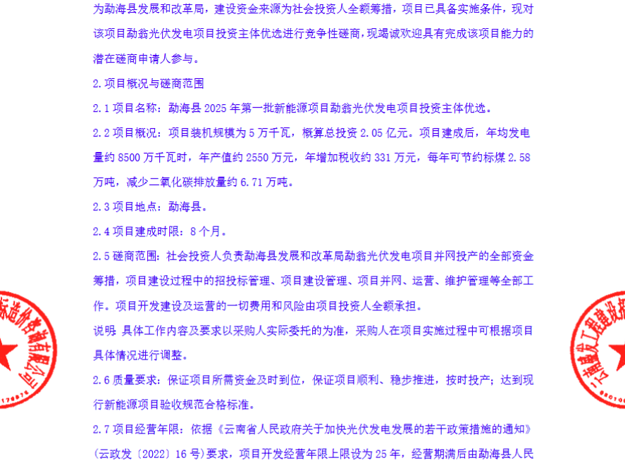
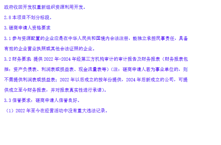
9月23日,勐海县2025年第一批新能源项目勐翁光伏发电项目投资主体优选竞争性磋商公告,公告显示,项目装机规模为5万千瓦,概算总投资2.05亿元。项目建成后,年均发电量约8500万千瓦时,年产值约2550万元,年增加税收约331万元,每年可节约标煤2.58万吨,减少二氧化碳排放量约6.71万吨。
详情如下:











欢迎来到我的站
9月23日,勐海县2025年第一批新能源项目勐翁光伏发电项目投资主体优选竞争性磋商公告,公告显示,项目装机规模为5万千瓦,概算总投资2.05亿元。项目建成后,年均发电量约8500万千瓦时,年产值约2550万元,年增加税收约331万元,每年可节约标煤2.58万吨,减少二氧化碳排放量约6.71万吨。
详情如下:











如果觉得文章对您有用,请随意打赏。
您的支持是我们继续创作的动力!
微信扫一扫
支付宝扫一扫
发表评论