继1月8日多晶硅期货合约跌停后,市场悲观情绪持续发酵。1月9日开盘,多晶硅期货再度低开重挫。截至今日上午收盘,核心合约跌幅显著:多晶硅主连合约来到51705元/吨,跌幅7.39%;主力合约2608下跌幅度最大,跌幅拉至7.63%,最高跌幅一度超过10%。

硅料板块个股同步承压,通威、协鑫、大全、新特、弘元绿能、合盛硅业6家行业龙头股价集体走低。

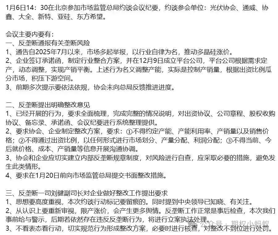
市场异动背后,一则关键消息引发关注。一份叫停多晶硅行业自律的会议纪要在光伏圈内疯传,市场传闻称,市场监管总局日前约谈了中国光伏行业协会和多家光伏企业,约谈内容涉及通报有关垄断风险,提出明确整改意见并对企业做好整改工作提出要求等。

不过需注意的是,该传闻目前尚未有官方渠道证实,后续需关注权威消息发布。
发表评论