10月29日,重庆市发改委、重庆市经信委、重庆市能源局联合印发《关于2025—2026年度新能源机制电价竞价工作有关事项的通知》。《通知》明确本次参与竞价的主体范围是2025年6月1日(含)至2026年12月31日(含)期间全容量并网的风电、光伏发电项目。
机制电量总规模为48.6亿千瓦时(按全年计算,下同),其中,风电为22.6亿千瓦时,光伏发电为26亿千瓦时。风电、光伏发电项目竞价申报充足率均为120%。单个项目机制电量申报比例上限为90%。风电、光伏发电项目竞价上限均为0.3964元/千瓦时,竞价下限均为0.2元/千瓦时。风电、光伏发电项目机制电价执行期均为12年。
详情如下:
重庆市发展和改革委员会
重庆市经济和信息委员会
重庆市能源局
关于2025—2026年度新能源机制电价竞价工作有关事项的通知
渝发改价格〔2025〕1313号
各区县(自治县)发展改革委、经济信息委,两江新区市场监管局、重庆高新区改革发展局、万盛经开区发展改革局,国网重庆电力、重庆市电力交易中心、三峡水利电力公司,各有关发电企业:
根据重庆市发展和改革委员会、重庆市经济和信息化委员会、重庆市能源局、国家能源局华中监管局《关于印发〈重庆市深化新能源上网电价市场化改革实施方案〉的通知》(渝发改价格〔2025〕1251号)和《关于印发〈重庆市新能源发电项目机制电价竞价实施细则〉和〈重庆市新能源发电项目可持续发展价格结算机制差价结算方案〉的通知》(渝发改价格〔2025〕1252号)规定,开展2025—2026年度新能源项目机制电价竞价工作。现将有关事项通知如下。
一、竞价主体
(一)主体范围。2025年6月1日(含)至2026年12月31日(含)期间全容量并网的风电、光伏发电项目。
(二)组织分类。分风电、光伏发电两个类别,分别组织竞价、出清。
二、竞价参数
(一)电量规模。机制电量总规模为48.6亿千瓦时(按全年计算,下同),其中,风电为22.6亿千瓦时,光伏发电为26亿千瓦时。
(二)申报充足率。风电、光伏发电项目竞价申报充足率均为120%。
(三)机制电量比例。单个项目机制电量申报比例上限为90%。
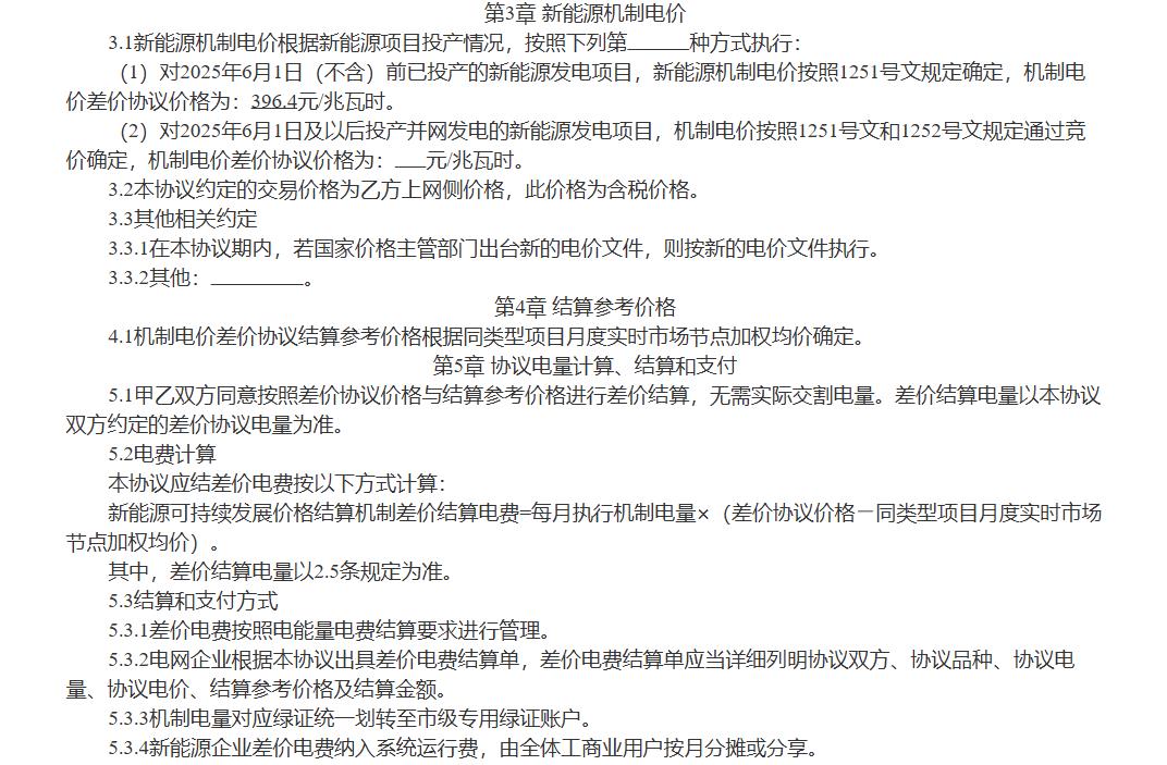
(四)竞价上下限。风电、光伏发电项目竞价上限均为0.3964元/千瓦时,竞价下限均为0.2元/千瓦时。
(五)执行期限。风电、光伏发电项目机制电价执行期均为12年。
(六)单个项目机制电量申报上限计算公式(具体结算电量根据项目实际电量、差价结算方案等规定执行)。
单个集中式项目机制电量申报上限=装机容量(交流侧)×该类型电源年度发电利用小时数×(1-厂用电率)×机制电量上限比例。
单个分布式项目(含分散式风电和分布式光伏)机制电量申报上限=装机容量(交流侧)×该类型电源年度发电利用小时数×(1-最低自发自用电量比例)×机制电量上限比例。
1.“最低自发自用电量比例”根据国家能源局印发的《分布式光伏发电开发建设管理办法》(国能发新能规〔2025〕7号)第五条和重庆市能源局、国家能源局华中监管局印发的《重庆市分布式光伏发电开发建设管理实施细则》(渝能源电〔2025〕56号)第四条执行。无相关规定的项目,“最低自发自用电量比例”按0计算。
2.“该类型电源年度发电利用小时数”为全市该类型电源2022—2024年平均发电利用小时数,其中风电为2112小时,光伏为834小时。
3.“厂用电率”为全市该类型电源2022—2024年平均厂用电率,其中风电为0.8%,光伏为1.3%。
三、其他事项
(一)存量新能源项目名单由国网重庆电力负责通过网上国网、新能源云平台公示。
(二)国网重庆电力在本通知印发3个工作日内通过网上国网、新能源云、供电营业厅以及95598网站发布年度竞价组织公告,明确竞价流程、时间安排等具体事项,并组织相关业务培训;10个工作日内,将本通知和竞价组织公告向已投产新能源项目(含集中式和分布式),已纳入专项规划或方案并获得审批、核准或备案文件的未投产集中式新能源项目及电网企业已经出具接入系统答复意见(《现场勘查工作单》《接入系统设计方案报告研究答复单》或《接入系统方案答复单》)的未投产分布式新能源项目告知到位。
(三)竞价最终结果由市发展改革委会同市经济信息委、市能源局另行公布。
(四)未尽事宜,根据《重庆市新能源发电项目机制电价竞价实施细则》执行。
竞价监督电话:023-67575563(工作日)
竞价监督邮箱:cqwjjsjc@sina.com
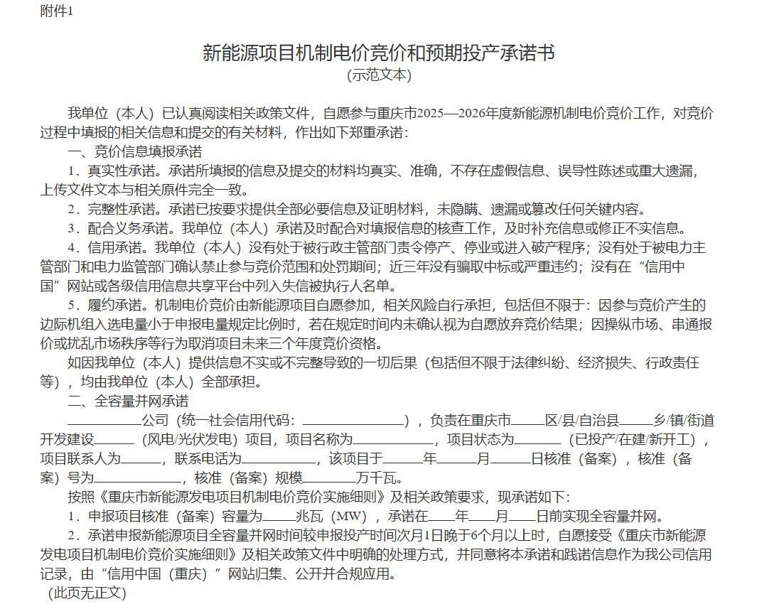
附件:1.新能源项目机制电价竞价和预期投产承诺书(示范文本)
2.新能源可持续发展价格结算机制差价协议(示范文本)
重庆市发展和改革委员会 重庆市经济和信息委员会
重庆市能源局
2025年10月29日






发表评论