向日葵

静卧听雨

以下文章由 "静卧听雨" 所发布。
  • 隆基中标中国电建西安邮电大学长安校区分布式光伏项目BC组件采购订单

    12月9日,中国电建西安邮电大学长安校区屋顶分布式光伏发电项目组件采购项目中标结果公布,中标企业为隆基乐叶光伏科技有限公司。招标公告显示,项目业主为西安光合绿创新能源开发有限公司。西安邮电大学屋顶光伏发电项目位于陕西省西安市西安邮电大学长安...

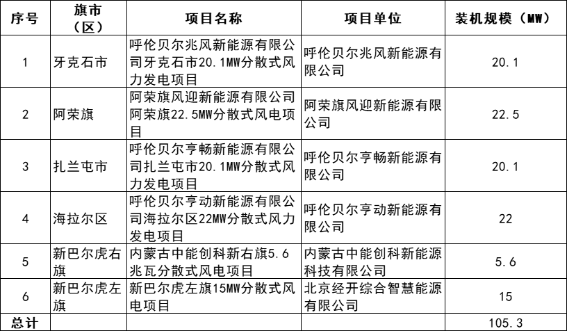
  • 内蒙古呼伦贝尔:调整2025年第四季度分布式能源项目名单

    12月9日,呼伦贝尔市能源局发布关于调整呼伦贝尔市2025年第四季度分布式能源项目名单的公告。公告指出,总装机容量为105MW,公示期为2025年12月5日至12月9日。详情如下:关于调整呼伦贝尔市2025年第四季度分布式能源项目名单的公告...

  • 新能源客车订单不足!龙洲股份控股孙公司临时停工停产至2026年5月31日

    北极星储能网获悉,12月9日晚间,龙洲股份发布公告称,公司股票连续2个交易日内(2025年12月8日、2025年12月9日)日收盘价格涨幅偏离值累计超过20%,属于股票交易异常波动情形。经核实,公司近期经营情况正常,内外部经营环境未发生重大变化。龙洲股份同时披露,公司控股孙公司东莞中汽宏远汽车有限公司(以下简称“中汽宏远”)继续临时停工停产至2026年5月31日,复工时间尚具有不确定性。根据公告,...

  • 金风科技预中标!吉林洮南160MW风电项目

    北极星风力发电网获悉,12月9日,洮南市中深层地热供暖示范项目配套160MW风电项目风力发电机组及其附属设备(含塔筒)采购(二次)中标候选人公示。根据公示,该项目中标候选人第一名为金风科技,投标报价29276.34万元。据悉,该项目第一次定...

  • 上海电气斩获海外1GW风电EPC项目!

    北极星风力发电网获悉,2025年12月5日,上海电气集团股份有限公司(以下简称:上海电气)及上海市机电设计研究院有限公司(以下简称:机电院)与哈萨克斯坦GCDPartnersLLP组成的联合体被授予哈萨克斯坦1GWMirny风电项目EPC合同。该项目由法国能源巨头TotalEnergies、Samruk-EnergoJSC与哈萨克斯坦国家油气公司共同组建的合资公司AktasEnergy开发,以“中...

  • 内蒙古巴彦淖尔市750MW风电项目启动竞配!

    北极星风力发电网获悉,12月8日,巴彦淖尔市能源局发布《关于开展巴彦淖尔市2025年竞争性配置上网消纳风电项目申报工作的公告》。公告指出,巴彦淖尔市2025年拟安排竞争性配置上网消纳风电项目总规模75万千瓦。根据可接入变电站条件和周边风能资源情况,风电项目推荐优先接入500千伏乌梁素海变电站,220千伏隆兴昌、布拉格、沙德格、宝音太、杭后、青山变电站等。允许申报主体以独立或联合体形式申报项目。若申...