向日葵

静卧听雨

以下文章由 "静卧听雨" 所发布。
  • 325.5MW风机改造升级项目中标结果公布!

    近日,大唐集团发布【云南公司滇西新能源事业部洱源罗平山115.5MW、骑龙山126MW、丰乐84MW风机改造升级项目勘察设计服务】中标结果公示,中国电建昆明院中标。据悉,总建设规模:325.5MW。项目概况:大唐云南洱源罗平山115.5MW...

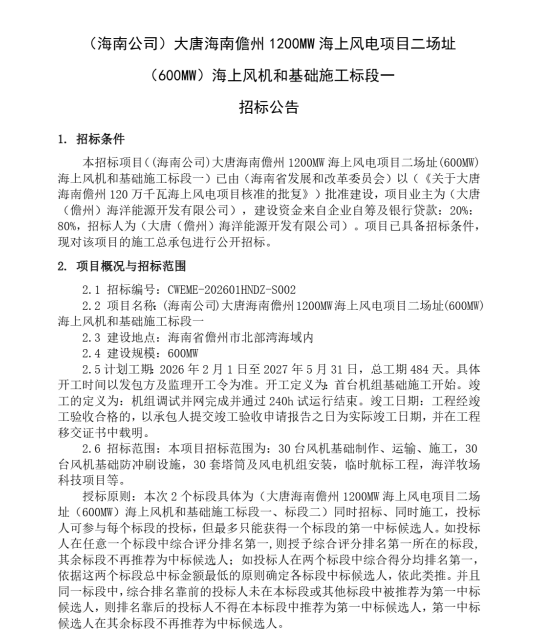
  • 大唐海南600MW海上风电项目,风机和基础施工启动招标!

    12月16日,大唐集团发布【(海南公司)大唐海南儋州1200MW海上风电项目二场址(600MW)海上风机和基础施工】招标公告,划分2个标段。本项目招标范围为:30台风机基础制作、运输、施工,30台风机基础防冲刷设施,30套塔筒及风电机组安装...

  • 大唐江苏600MW海上风电项目,启动招标!

    12月16日,大唐东台H5(400MW)海上风电项目、大唐滨海南区H4-1(200MW)海上风电项目勘察设计启动招标,总装机规模600MW。...

  • 风电0.365元/kWh!江西2026年机制竞价结果公布

    12月15日,国网新能源云公示江西省第二批次增量新能源机制竞价结果,共2859个项目入选。根据公示,风电机制电量规模135414.240兆瓦时,机制电价水平0.365元/千瓦时,项目2个。光伏机制电量规模749874.281兆瓦时,机制电价水平0.379元/千瓦时,项目2857个。根据江西第二批次竞价公告显示,申报主体为2026年1月1日~2026年12月31日投产(全容量并网,下同)的风电、光伏...

  • 黑龙江孙吴县200MW风电项目全容量并网发电

    北极星风力发电网获悉,近日,中广核新能源孙吴前进200MW风电项目实现全容量并网发电。该工程总投资13.7亿元,自2023年11月核准以来,历经一年多的紧张建设,在“十四五”收官之际如期建成投产,正式转入全容量运行阶段。孙吴前进200MW风电项目于2023年11月获得核准批复,项目共安装32台单机容量6.25MW的先进风力发电机组,并配套建设了一座220kV升压站。项目自开工建设以来,各参建单位克...

  • 国能100MW风电项目EPC总承包工程招标终止

    北极星风力发电网获悉,12月16日,国家能源集团发布《陕西公司国能神木10万千瓦风电项目EPC总承包工程公开招标终止公告》。《公告》显示,在项目期间,由于项目建设条件发生变化,终止本项目第001的招标工作。神木榆化驭风新能源有限公司国能神木...