向日葵
  • 广东省“136号文”承接方案,正式印发!

    9月19日,广东省发展改革委广东省能源局发布关于印发《关于深化新能源上网电价市场化改革促进新能源高质量发展的实施方案》(以下简称《方案》)的通知。《方案》指出,存量项目执行差价结算机制的电量规模、机制电价和执行期限。(1)存量项目范围。2025年6月1日以前已投产的新能源项目。10千伏及以上新能源存量项目清单由各地市能源主管部门负责出具,10千伏以下新能源存量项目以项目的并网时间为准。2025年6...

  • 工信部印发《场景化、图谱化推进重点行业数字化转型的参考指引(2025版)》

    为深入贯彻党的二十届三中全会精神,加快新一代信息技术全方位全链条普及应用,落实《制造业数字化转型行动方案》重点任务,工业和信息化部组织编制了《场景化、图谱化推进重点行业数字化转型的参考指引(2025版)》。锂电池制造过程既包含流程制造又包含离散制造(合浆到制片是流程,组装后是离散),生产工艺复杂(既有物理反应也有化学反应),是数字化转型流程复杂、场景丰富、带...

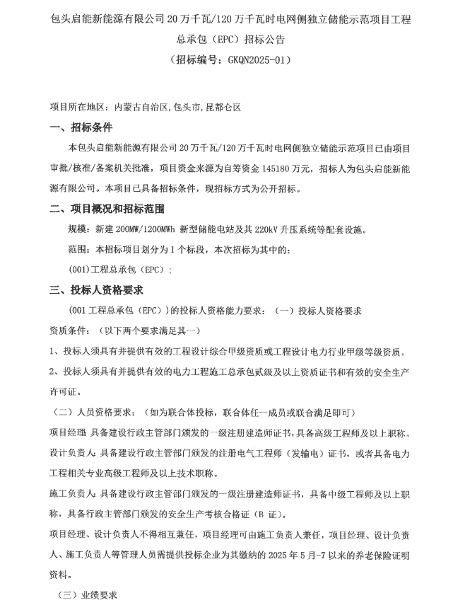
  • 1.21元/Wh!内蒙古200MW/1.2GWh电网侧独立储能EPC招标!

    北极星储能网讯:9月17日,包头启能新能源有限公司发布20万千瓦/120万千瓦时电网侧独立储能EPC招标公告,项目资金来源为自筹资金145180万元,约合单价1.21元/Wh,项目位于内蒙古包头市。据了解,包头启能新能源有限公司为国资企业。...

  • 中国华能与宁德时代签署战略合作协议

    9月17日,中国华能集团有限公司与宁德时代新能源科技股份有限公司在福建宁德签署战略合作协议,集团公司董事长、党组书记温枢刚与宁德时代董事长曾毓群共同见证签约并举行会谈。集团公司副总经理、党组成员司为国,宁德时代市场体系联席总裁兼零碳能源事业...

  • 储能变流器跟网/构网无扰切换控制技术研究

    作者:李功强1赵璐璐2谢凤祥1季永栋1刘静佳2陈彦桥2金翼2单位:1.国能(共和)新能源开发有限公司2.国家能源集团新能源技术研究院有限公司引用本文:李功强,赵璐璐,谢凤祥,等.储能变流器跟网/构网无扰切换控制技术研究[J].储能科学与技术,2025,14(8):2983-2993.DOI:10.19799/j.cnki.2095-4239.2025.064...

  • 40MW/160MWh!上海首座电网侧多技术路线混合储能电站并网

    9月15日消息,日前,由申能投资开发建设的奉贤星火综合新型储能示范基地(一期)倒送电和锂电首并,这是上海首座电网侧多种技术路线混合型电站,以多技术集成与创新设计,为城市能源绿色升级提供标杆。该项目主要特点:01多技术路线集成涵盖液流电池20MW/80MWh、钠离子电池5MW/20MWh、半固态电池7.5MW/30MWh及磷酸铁锂电池7.5MW/30MWh,先进技术占比达81.25%,展现申能在新型...