向日葵
  • 出资300万港元,科达利香港全资子公司完成工商注册

    11月3日,深圳市科达利实业股份有限公司公告称,其香港全资子公司已完成工商注册登记并取得注册证书。该子公司中文名称为科达利(香港)有限公司,英文名称为KEDALI(HONGKONG)LIMITED。据悉,科达利于2025年10月10日召开第五届董事会第二十三次(临时)会议,审议通过设立香港全资子公司的议案,同意以自有资金出资不超过300万港元(折合人民币约275万元)在中华人民共和国香港特别行政区...

  • 天合光能:今年出货8GWh,明年翻番

    11月3日,天合光能发布投资者关系活动记录表显示,公司三季度组件业务实现减亏,主要得益于海外市场聚焦与成本管控双重发力——海外出货占比提升至约6成,叠加产品价格上涨带来ASP环比提升,同时原材料、供应链及费用管理的精细化举措进一步降低成本,与行业复苏趋势保持一致。储能业务公司今年出货目标定为8GWh,明年规划在今年基础上基本翻番,目前海外已签单超10GWh,预计于2025-2026年交付。该业务的...

  • 阿特斯:储能电芯价格预计不会出现大幅波动

    北极星储能网获悉,11月3日,阿特斯披露,总体来看,储能电芯价格我们预计不会出现大幅波动。碳酸锂资源并不短缺,且随着技术进步,低成本资源供应充足。当前供应链的紧张主要是阶段性现象,与产线切换导致的产能类型和需求不匹配有关,同时短期政策因素也造成了一定的抢装需求。长期看价格将趋于稳定。公司已在战略上提前布局,大丰电芯工厂已顺利运行,自建产能并非完全替代外购,而是为了加强对技术、研发和生产过程的掌控,...

  • 华电200MW异质结组件采购中标候选人公示

    10月31日,山东华电第二批户用分布式鲁东、鲁西标段400MW光伏发电项目光伏组件采购中标候选人公示,国电投新能源科技有限公司、安徽华晟新能源科技股份有限公司分列第一、第二中标候选人,投标报价分别为14620万元、14464万元。根据原招标公告,项目地址位于济南市、济宁市、淄博市、青岛市等十六个地级市,直流测规模200MWp。组件类型要求为异质结光伏组件,以及配套组串引出线用接插件(含备品备件、专...

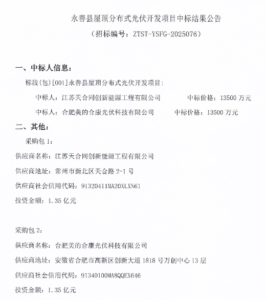
  • 2.7亿元!天合富家、美的合康中标云南永善县屋顶分布式光伏开发项目

    11月3日,云南永善县屋顶分布式光伏开发项目中标结果公布,包1、包2分别由江苏天合同创新能源工程有限公司(天合富家100%控股)、合肥美的合康光伏科技有限公司中标,两者投资金额均为1.35亿元。招标公告显示,包1建设范围为务基镇、马楠乡、黄...

  • 200MW/800MWh!霍普股份子公司签订中国能建5.2亿储能大单

    11月1日,上海霍普建筑设计事务所股份有限公司发布公告,其全资子公司上海霍普数智新能源发展有限公司与中国能源建设集团甘肃省电力设计院有限公司签订《敦煌国昇南都200MW/800MWh独立储能示范项目储能系统采购合同》,合同含税价款达5.2亿元。根据合同约定,霍普数智需在2026年4月1日至4月30日期间,按施工现场要求分批次将储能系统设备运输至指定地点。...