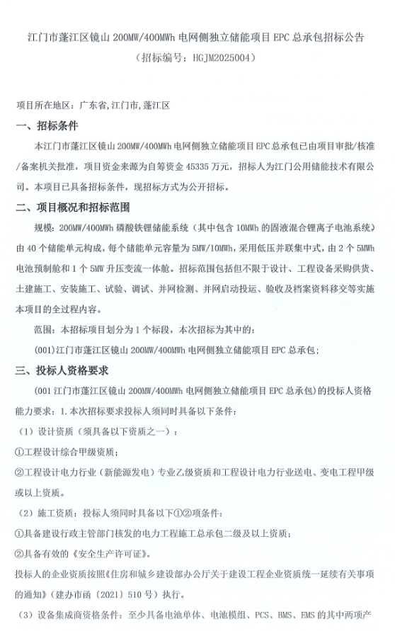
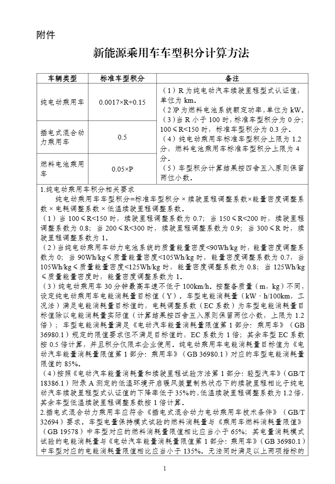
向日葵
  • 合约1.3GW/5.25GWh!内蒙古科尔沁区、科右中旗、额济纳旗三大储能项目优选

    北极星储能网获悉,12月29日消息,内蒙古通辽市科尔沁区、科右中旗发布储能电站项目开发优选主体,额济纳旗发布储能电站项目优选公告。储能规模合约1.3GW/5.25GWh。其中《通辽市科尔沁区独立新型储能电站项目开发优选主体公告》项目建设规模单体项目规模不小于10万千瓦,申报的项目总规模不得超45万千瓦时。《科右中旗200MW/800MWh独立新型储能电站项目开发主体优选公告》建设规模200MW/8...

  • 成都蜀香储能电站运营运维服务招标

    2025年12月26日,四川润储汇能能源科技有限公司发布蜀香储能电站运营运维服务公开招标公告。据悉,蜀香储能电站全称为四川润储汇能永定桥100兆瓦/200兆瓦时电化学蜀香储能电站,位于成都市彭州市濛阳街道泉沟村。电站采用磷酸铁锂电化学储能技术,建设20个户外安装的储能单元,就地升压至35千伏,配套建设1座110千伏升压站及生活设施,通过约0.3公里的送出线路接入永定桥220千伏变电站。本次招标的服...

  • 广东200MW/400MWh独立储能电站EPC招标

    12月26日,潮州市华景盛世新能源有限公司发布广东省潮州市200MW/400MWh独立储能电站项目EPC总承包工程公开招标公告。据悉,该独立储能电站建设容量为200MW/400MWh,分为储能场地区域和220kV升压站区域。储能场地区域采用户外一体舱布置,电池舱与PCS舱分舱设计,选用磷酸铁锂电池,PCS舱采用逆变升压一体结构。220kV升压站将设置1台200MVA主变,220kV侧采用单母线接线...

  • 中创新航6.6亿元收购武汉子公司股权

    2025年12月24日,中创新航科技集团股份有限公司发布公告,宣布其于12月23日在北交所的公开招标中成功竞得武汉经开投资有限公司持有的中创新航科技(武汉)有限公司(简称“武汉公司”)8.3155%股权,并于12月24日交易时段后签订产权交易合同,交易代价为人民币6.600761亿元。据悉,收购前中创新航与武汉经开投资分别持有武汉公司51%及49%股权,此次交易完成后,中创新航持股比例将提升至59...

  • 全国首个200MW/400MWh半固态高压级联+钠电混合储能电站并网

    北极星储能网获悉,12月29日消息,国家能源局新型储能试点示范项目、国家能源局第五批首台(套)能源领域重大技术装备、广东省2025年度重点建设项目、广东省新型电力系统技术创新研究指南项目——广东华电汕尾华侨管理区新型电化学储能电站项目实现并网。该项目为全国首个200MW/400MWh半固态高压级联+钠电混合储能电站,项目采用行业领先的高压级联大容量半固态储能系统与钠离子电池混合储能技术路线,具备响...

  • 天顺风能“陆转海”,关乎生死存亡

    曾经凭借规模化制造登顶全球的陆上风电塔筒龙头天顺风能,正押注19.5亿元,购买一张通往深海的“船票”。这张船票的背后,是部分整个中国风电制造企业在陆上风电与海上风电的之间十字路口,更是一场关乎生死存亡的企业战略跃迁。当陆上风电的利润薄如刀片...