向日葵
  • 1.14元/Wh!中建二局预中标华能山西400MW/800MWh构网型储能EPC

    11月14日,中国华能参股企业太原华景和顺新能源有限公司发布山西综改区潇河产业园40万千瓦/80万千瓦时构网型储能项目EPC总承包工程]候选人公示。第一中标候选人为中国建筑第二工程局有限公司,投标报价91184万元,折合单价1.140元/Wh;第二中标候选人为陕西建工第六建设集团有限公司,投标报价93760.364105万元,折合单价1.172元/Wh。该项...

  • 1.2元/Wh!东方旭能中标广东208MW/416MWh独立储能电站EPC

    北极星储能网获悉,11月14日,深圳元碳新能源科技有限公司南雄市珠玑镇208MW/416MWh独立储能电站项目勘察设计施工总承包(EPC)中标结果公示。东方旭能(山东)科技发展有限公司以49920万元中标该项目,折合单价1.2元/Wh。项目...

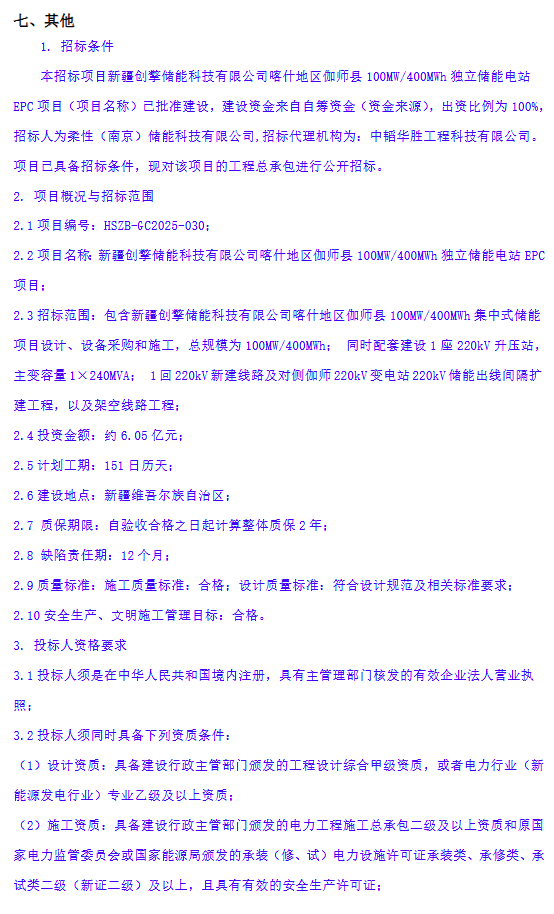
  • 1.5125元/Wh!新疆喀什100MW/400MWh独立储能电站EPC招标

    11月14日,柔性(南京)储能科技有限公司发布新疆创擎储能科技有限公司喀什地区伽师县100MW/400MWh独立储能电站EPC项目招标公告。项目招标范围包含新疆创擎储能科技有限公司喀什地区伽师县100MW/400Mwh集中式储能项目设计、设...

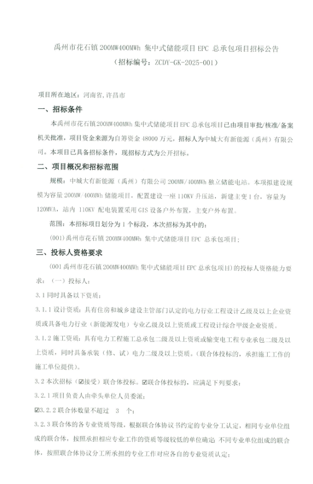
  • 1.2元/Wh!河南禹州200MW/400MWh集中式储能项目EPC招标

    11月15日,禹州市花石镇200MW400MWh集中式储能项目EPC总承包项目招标公告发布。项目招标人为中城大有新能源(禹州)有限公司,项目位于河南省许昌市禹州市,本项拟建设规模为容量200MW/400MWh储能项目,配置建设一座I10KV...

  • 甘肃省虚拟电厂建设与运营管理实施方案:到2027年全省虚拟电厂调节能力达到25万千瓦以上

    北极星电力市场网获悉,11月14日,甘肃省工业和信息化厅发布关于印发《甘肃省虚拟电厂建设与运营管理实施方案》的通知,其中提到,到2027年,虚拟电厂建设运行管理机制成熟规范,参与电力市场的机制健全完善,全省虚拟电厂调节能力达到25万千瓦以上,初步形成规模化、市场化运营格局。到2030年,虚拟电厂应用场景全面拓展,各类商业模式创新发展,全省虚拟电厂调节能力达到...

  • 中伟股份登录港交所

    2025年11月17日,中伟新材料股份有限公司发布H股配发结果公告。公告显示,公司正推进发行境外上市H股并在香港联交所主板挂牌上市的相关工作。本次全球发售H股基础发行股数为10422.54万股(行使超额配售权之前),其中香港公开发售1042.26万股,国际发售9380.28万股。本次H股发售价定为每股34.00港元,经扣除全球发售相关承销佣金及其他估计费用后,假设超额配售权未获行使,公司预计收取的...