向日葵

静卧听雨

以下文章由 "静卧听雨" 所发布。
  • 1.7MW/3.4MWh储能!河北延崇高速公路沿线分散式风电绿色零碳示范项目情况公示

    北极星储能网获悉,12月11日,河北省发展和改革委员会发布延崇高速公路沿线分散式风电绿色零碳示范项目有关情况公示,拟安排项目纳入2025年风电、光伏发电年度开发建设方案。公示时间为2025年12月11日至12月15日。其中,共有4个项目,要...

  • Origin能源携手瓦锡兰,启动澳洲最大电池储能项目扩建!

    北极星储能网获悉,12月11日,全球科技集团瓦锡兰宣布,将为澳大利亚Origin能源公司(Origin)位于新南威尔士州埃拉林电站的电池储能项目交付第四期工程。此次扩建将为该项目新增360MWh的储能容量。项目全面建成后,总容量将达到700MW/3160MWh,成为澳大利亚规模最大、全球领先的电池储能设施之一。这标志着瓦锡兰与Origin在推动大规模储能技术发展、共建100%可再生能源未来的道路上...

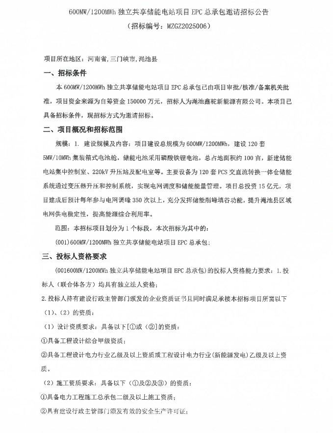
  • 1.25元/Wh!河南三门峡市渑池县600MW/1200MWh独立共享储能EPC招标

    北极星储能网获悉,12月10日,600MW/1200MWh独立共享储能电站项目EPC总承包邀请招标公告发布。据公告,该项目招标人为渑池鑫驼新能源有限公司,项目所在地位于河南省三门峡市渑池县,项目资金为150000万元,折合单价为1.25元/...

  • 甘肃白银市80MW“驭风”项目启动竞配

    北极星风力发电网获悉,12月11日,甘肃省白银市平川区‌发布《平川区王家山镇、宝积镇、共和镇“千乡万村驭风行动”80MW风电项目竞争性配置公告》。公告显示,平川区王家山镇、宝积镇、共和镇“千乡万村驭风行动”80MW风电项目位于平川区王家山镇...

  • 这家风电企业三名高管离任!

    北极星风力发电网获悉,12月13日,浙能电力发布公告称,公司近日收到公司董事长、总经理刘为民,副总经理、党委委员吴皓和党委委员、总工程师谢尉扬的书面辞职报告。刘为民因工作调整原因申请辞去公司总经理职务,辞职后仍担任公司董事长、党委书记。吴皓...

  • 总投资52亿!华电辽宁50万千瓦海上风电项目公示

    北极星风力发电网获悉,近日,辽宁省丹东市东港市海洋与渔业局发布《关于华电(丹东)海上风电有限公司辽宁华电丹东东港三期50万千瓦海上风电项目海域使用论证报告的公示》。根据公示,辽宁华电丹东东港三期50万千瓦海上风电项目目位于辽宁省东港市南部海...