向日葵

静卧听雨

以下文章由 "静卧听雨" 所发布。
  • 突破!节能风电在手容量历史突破10GW大关

    近日,中国节能风电公司参与竞配的榆林定边5万千瓦、榆林米脂10万千瓦、榆林子洲二期5万千瓦等3个风电项目正式列入陕西省2025年风电光伏发电保障性并网项目竞争性配置结果公示名单,标志着节能风电建成、在建、筹建容量突破10GW大关,圆满完成“...

  • “无人风电场”加速走向现实

    L3级无人化解决方案,可将“人的不确定性”降到最低。当前,风电项目运维工作面临的核心挑战,归根结底在于“人的不确定性”。一方面,是人力资源供给的不稳定。风电项目多位于偏远地区,环境艰苦,运维人员招聘本就困难,流动性也较高,这导致项目现场长期处于人工支撑力不足状态。另一方面,是经验传承的壁垒。在传统“师带徒”模式中,“教会徒弟,饿死师父”的观念依然存在,这容易...

  • 江西弋阳洪山一期60MW风电项目顺利开工

    北极星风力发电网获悉,12月24日,弋阳洪山一期60MW风电项目顺利开工。该项目位于江西省弋阳县朱坑镇,由弋阳海螺与国家电投集团江西电力有限公司合作开发,规划建设8台6.25MW及2台5.0WM风电机组,配套建设升压站、储能系统及输电线路等项目。项目建成后,年发电量近1亿千瓦时,相当于节约标准煤近3万吨、减排二氧化碳7万多吨,具有良好的经济效益、生态效益和社会效益。...

  • 重磅!远景自研发电机下线20000台!

    近日,远景能源自研发电机累计交付超过20000台,并达成典型失效模式“零失效”的卓越表现,其中超4000台自制发电机无一下塔。作为风电机组的核心部件,发电机是否运行良好,要从技术性能、可靠性、整机匹配度以及全生命周期成本等多个维度综合考量。...

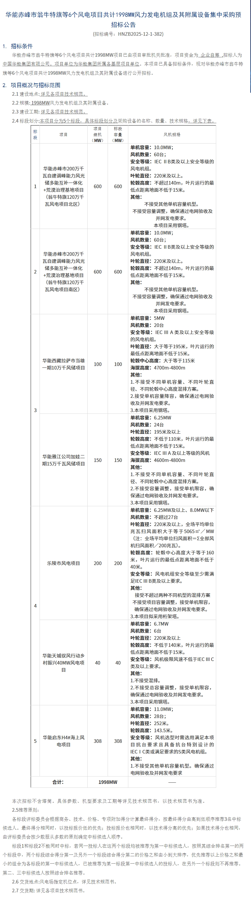
  • 共计1998MW!华能6个风电项目风机集采招标

    北极星风力发电网获悉,12月25日,华能集团发布《华能赤峰市翁牛特旗等6个风电项目共计1998MW风力发电机组及其附属设备集中采购预招标公告》。《公告》显示,本次招标共计6个风电项目,规模合计1998MW。本次招标不含塔筒详情见下:...

  • 宁夏发文!鼓励新增负荷配套建设风电、光伏电站

    12月24日,宁夏回族自治区发展改革委印发《宁夏回族自治区绿电直连实施方案》。《实施方案》表示,项目分为并网型和离网型,并网型项目整体接入公共电网,电源接入用户与公共电网产权分界点的用户侧。直连电源为分布式光伏的,按照国家、自治区分布式光伏发电开发建设相关规定执行。采用直连线路向多用户开展绿色电力直接供应的具体办法,待国家相关政策明确后,区另行制定相关政策。根据《实施方案》,负荷侧要求:新增负荷配...